《中国矿业》矿业综述 | 全球矿业投资环境变化及中国矿业企业应对策略
来源:中国矿业杂志 时间:2025/11/20 15:21:34

全球矿业投资环境变化及中国矿业企业应对策略

全球矿业投资环境变化及中国矿业企业应对策略

作 者:徐曙光,赵云,闫卫东,周起忠,胡擘捷,马倩倩,于江薇

单 位:自然资源部信息中心


引 言

近年来,由于全球通胀、利率波动、地缘政治冲突等传统宏观经济因素的持续影响,加上绿色低碳转型的推动作用,全球矿业投资环境发生了深刻变化,这在新能源矿产资源方面的投资热潮中表现尤为突出。作为实现“双碳”目标和推动能源转型的关键金属,锂、铜、镍等已经成为全球资源安全的竞争焦点。全球主要经济体为了减少对外依赖,纷纷出台各种政策,加快构建自己的“关键矿产供应链”。例如,美国通过出台《通胀削减法案》(IRA)和《关键矿产战略》,提供各种对本土和“友岸”国家矿业投资的补贴和税收优惠;欧盟通过出台推动《关键原材料法案》(CRMA),建立全周期保障机制。

中国企业的“走出去”战略在这种背景下既有挑战,又有机遇。一方面,由于地缘政治风险、东道国政策变化,以及欧美国家供应链“去中国化”,中国企业面临政治、经济等多方面的压力;另一方面,中国加速构建新发展格局,需要增强战略性矿产资源的稳定供应,这就带来了企业海外投资的新机遇,并提供相关的政策支持。

当前,国际矿业格局正在发生深刻的变化。中国作为全球最大矿产资源消费国和重要投资方,需要及时把握全球矿业投资环境形势,科学制定资源保障战略,提升在国际矿业市场中的主动权与话语权。本文立足近年全球矿业投资环境的新动向,聚焦中国企业“走出去”所面临的问题,提出相应的应对路径,为政府制定“走出去”政策提供决策参考,同时也为企业实施海外投资和风险管理提供指南和建议。

1

全球矿业投资环境变化分析

近年来,能源结构加速转型,地缘政治持续动荡,同时各国的资源安全意识显著提升,当前全球矿业投资环境正在发生系统性重构,变化既多元又相互交织。资源流向发生调整,市场重点也在发生转移,也促使中国矿业企业“走出去”过程中调整海外投资战略。本文结合最新政策动向与市场趋势,从全球投资趋势的演进、主要国家政策调整、关键矿产价格与供需态势等三个方面,梳理当前全球矿业投资环境的演变脉络。

1.1 全球矿业投资趋势

2016 年后,全球矿业投资形势逐渐转好,矿产品价格回升,勘查投入呈现逐年增长态势。从矿种来看,锂、镍、稀土等新能源矿产的投资增长比较显著,而煤炭、铁矿等传统大宗矿产的投资热度下降,反映了能源转型对矿业投资的影响。

根据标普全球市场财智(S&P Global)数据,全球矿产勘查投资自2011 年后整体呈波动趋势,2012—2016 年连续下滑,随后在电动汽车产业带动下逐步回升,如图1 所示。2024 年,全球矿产勘查投入达到125 亿美元,但较2023 年有所下降(下降约3%)。其中,大型企业和小型企业的勘查投入分别为61 亿美元和51 亿美元,二者合计占总投入的近九成。从区域看,北美地区、澳大利亚和拉美地区的勘查投资额度仍然领先于全球其他地区,非洲由于关键矿产潜力大,也吸引了相当一部分国际勘查投资。从国别看,加拿大、澳大利亚和美国勘查投资额居全球前三位,分别占全球勘查投资总额的20%、16%和13%,三国合计吸引了全球近一半的勘查资金。从矿种看,相比全球固体矿产勘查总投资的增加幅度,在铜、金、锂和镍等关键矿产领域的勘查投入的增加幅度更加显著。以加拿大为例,2024 年,铜矿和锂矿的勘查投资相比2023 年分别增长3.4 亿美元和3.0 亿美元,增长率分别达到48%和53%。在勘查阶段上,风险较高的草根勘查投资减少,风险相对较低的矿山勘探投资增加,优先对矿山深部及周边进行勘探,成为在当前市场环境下企业控制风险的一种选择。以加拿大为例,其矿山勘探投入从2017 年的2.31 亿美元增加到2024 年的5.97 亿美元。

1.jpg

图1 2010年以来全球矿产勘查投入

在投资并购方面,根据标普全球市场财智(S&P Global)数据,2024 年全球并购总额达到543.37 亿美元,约为当年勘查投资的4.3 倍。由此可以看出,矿业企业更倾向于通过并购来快速获取资源,估计未来将继续延续这种趋势。

1.2 主要国家矿业政策

随着资源争夺的日益激烈,为了保证供应链安全,主要资源消费国和拥有关键矿产资源的国家纷纷出台新政策,以此来加强本国对资源的掌控。

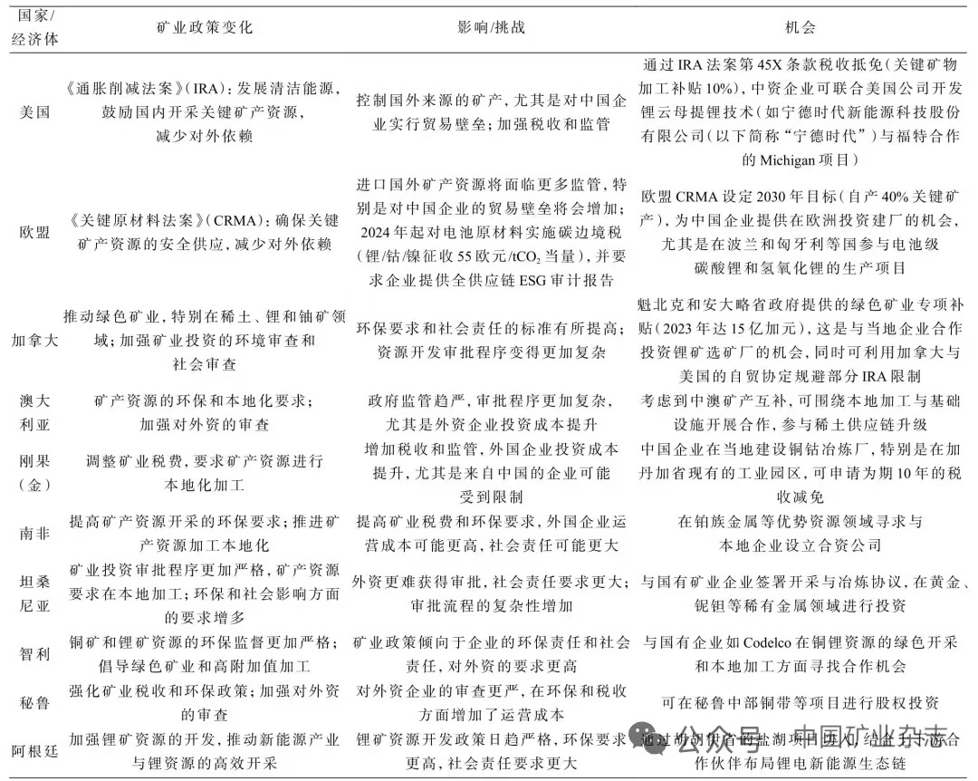
欧美等发达经济体近年通过立法对矿业投资与资源贸易进行干预,表现出明显的本土优先倾向。美国通过《降低通胀法案》大力支持关键矿产资源开发和清洁能源项目,为本土关键矿产开发提供税收优惠,减少对国外矿产资源的依赖,并规定到2027 年电动汽车电池中40%的关键矿产需要来自北美或盟国。同时,美国政府强化矿产开发过程中的环境准入门槛,并设立专项资金支持绿色采矿技术的研究。澳大利亚在《关键矿产战略2023》中明确要求稀土项目必须配套本地加工设施,且外资对锂矿业企业的持股不能超过15%,收紧对外资进入矿业领域的审查尺度。同时强化资源开发的环境监管,执行更为严格的环境评价。加拿大规定所有大型矿业项目必须获得受影响原住民社区同意。同时,对外资的审查更加严格,尤其是在敏感矿产资源领域,如2023 年否决了中国企业对三家锂矿公司的收购案。政府还在财政与政策层面加大对绿色采矿技术的扶持,鼓励矿业企业采用减排技术,还力求矿产加工本地化

非洲多个资源丰富国家在矿业政策上出现明显调整,这些政策变化普遍体现在资源民族主义与股权限制、产业链延伸、环境与社会责任等方面。南非政府通过《矿业宪章2018》规定矿业企业须将26%股份转让给黑人投资者,并实施碳税政策(2023 年提高至11.4 美元/tCO2),迫使英美资源集团(Anglo American plc)暂停部分铂族金属项目。作为非洲矿产资源丰富的国家,刚果(金)推动矿业产业链本地化和多样化,以此带动其他相关增值产业。2018 年该国新《矿业法》要求铜钴项目必须配套冶炼设施,中国洛阳钼业TFM 项目因此追加18 亿美元建设氢氧化钴工厂;2022 年规定外国矿业企业必须将30%的原矿在国内加工成初级产品后才能出口。刚果(金)通过《矿业法》加强政府对资源开发的控制,限制外资控股的比例,将钴、铜、锂等战略性矿产列为国家安全资产。刚果(金)财政部于2022 年出台新政,提高高利润资源项目的税费标准,将权利金上调至5%,战略性矿产还额外加收10%的特别税,加上更趋严格的环保责任与社区责任要求,部分外国投资者认为这项政策增加了合规成本。赞比亚政府于2023 年7 月恢复了矿业支出抵税措施,允许矿业企业将最高30%的资本支出抵扣应纳税额,希望借此改善投资环境,吸引更多的外资。坦桑尼亚强化国家对资源的控制权,《2021 年矿业法修正案》规定政府自动获得金矿项目16%的干股,导致巴里克黄金公司(Barrick Gold Corp.)被迫重新谈判North Mara 金矿权益分配,同时要求矿石在本地初步加工后才能出口。津巴布韦在2022 年12 月颁布法令,禁止锂原矿出口,要求至少加工至锂精矿阶段,迫使华友钴业等中资企业在当地建设选矿厂。由此可以看出,刚果(金)、津巴布韦和坦桑尼亚均采取了原矿出口限制措施,但实施力度不同:刚果(金)要求30%的原矿本地加工,坦桑尼亚仅要求初步加工,而津巴布韦则完全禁止锂原矿出口。

南美多国对矿业政策进行了系统性调整,突出强调资源主权、本地化开发、环保和税收等方面。作为全球最大的产铜国,智利政府推行锂资源国家主导战略,新项目要求必须与国家企业合作,《国家锂战略2023》规定新锂项目必须与国有公司智利国家铜业公司(Codelco)或智利国家矿业公司(Enami)合作,且国家持股比例不低于51%,导致智利化工矿业公司(SQM)等企业重新谈判Atacama 盐湖开采合同。2023 年智利矿业税改引入阶梯式权利金和利润附加税制度,对年产5 万t 以上铜矿征收1%~2%从价税,并对铜价超过4 美元/磅部分征收8%~26%的边际税率,预计将使Escondida 等大型矿山年均税负增加12 亿美元。同时,政府推动采矿技术的绿色转型,鼓励企业采取节能减排和循环用水系统,以降低矿山开采对生态系统的扰动。秘鲁政府要求矿业企业需要承担更多的社会责任,2022 年修订的《矿业社会责任法》要求矿业企业将年收入的3%用于当地社区发展项目,同时鼓励开展技术创新和本地化加工。秘鲁政府还明确规定,矿业企业必须提升环保标准,2024 年起强制要求尾矿库采用干式堆存技术,预计使新建项目成本提升15%~20%;优先雇佣本地工人,以增强资源开发对社区的直接带动效应。《矿业法修正案(2022)》规定新建项目必须雇佣30%以上本地劳动力,且将至少5%的冶炼产能设在矿区所在省,五矿资源有限公司Las Bambas 铜矿因此被迫调整运营计划。玻利维亚坚持国家对锂资源项目的控制,强调“产业主权”,通过国有公司国家锂业公司(YLB)完全控制盐湖锂开发。2022 年玻利维亚政府与德国企业签署了一项协议,在国家控股51%的前提下合作开发乌尤尼盐湖锂资源,2023 年取消与德国ACISA 的合作协议,转而与中资企业联合开发。另外,在有关原住民的条款中,新项目需获得当地社区70%成员投票同意方可推进。哥伦比亚提出向“去化石能源”转型,限制投资新煤炭项目。根据《能源转型法案(2022)》,禁止颁发新的露天煤矿开采许可(现有29 个煤矿可运营至合同到期,但不得扩建),并要求2025 年前关闭所有小型非法煤矿。对煤炭出口征收10%环境附加税,税收收入专项用于矿区生态修复。南美国家的政策变化反映了在全球绿色转型的背景下,如何在吸引外资与保护国家资源利益方面找到一个平衡点。如智利在实施新政策后,外资的锂矿申请项目数量下降了30%,但投资质量有所提高。

2020—2024年全球主要矿业国家和经济体矿业政策变化见表1。

表1 2020—2024年全球主要矿业国家和经济体矿业政策变化

2.jpg

1.3 关键矿产品价格与供需格局

自2021 年以来,受电动汽车产业扩张、俄乌冲突等因素影响,全球矿产价格发生剧烈波动。尤其是锂、镍、钴、稀土等关键矿产,其价格非常容易受到国家政策和战略的影响

锂的价格很大程度上受电动汽车市场需求变化的影响。根据彭博新能源财经(BNEF)数据,2021—2023 年,中国、欧洲和美国等的新能源汽车销量激增,全球纯电动汽车(EV)销量年均增长65%,碳酸锂价格在这一阶段经历了极端波动,一度从5 万元/t暴涨至60 万元/t,创历史新高,引发业内广泛关注。随着新的锂矿项目投入生产,供应量有所增加,2024年赣锋锂业集团股份有限公司(以下简称“赣锋锂业”)等企业新增产能释放,导致碳酸锂价格回落至12 万元/t,目前仍处于低位震荡状态,2025 年4 月跌至7 万元/t 以下,为四年来最低(图2)。预计碳酸锂各生产方为了保持市场份额不会关停产能,供应过剩的局面仍然会继续存在。

3.jpg

图2 2020—2024年全球碳酸锂价格

铜价的影响因素通常包括全球宏观经济形势、工业需求的拉动、供应量的变化。由于铜矿开发一般需要7~10 年,而新增产能又不能很快投入市场,铜的供给对于需求就会出现“滞后性”,普遍认为这是2022—2023 年铜价持续上扬的重要原因。2024 年,全球经济复苏,特别是绿色能源转型,基建投资加大,对铜产业产生拉动,铜的需求再次增长。智利、秘鲁等是全球主要铜供应国,由于政治不稳定,加上一些矿山资源面临枯竭,造成铜的供应风险加剧。2023年秘鲁Las Bambas 铜矿因社区抗议停产148 天,导致全球铜供应减少2.5%。同期的Codelco 铜产量创15 年以来新低(167 万t),LME 铜价一度增长到5 美元/磅(1.1 万美元/t)。尽管2024 年价格有所回调,但相比新冠疫情前,当前的铜价依然在高位维持(图3)。

4.jpg

图3 2020—2024年全球铜价格

镍的价格与新能源车对镍需求,尤其是高镍电池的使用有关。2021—2023 年,受制于高镍三元电池需求快速上升,加之印度尼西亚和菲律宾产量增速放缓,全球镍供应短缺严重,推动价格一度大幅飙升,如2022 年印度尼西亚禁矿令导致LME 镍价单日暴涨250%。2024 年,印度尼西亚等国家加大投资,扩大镍矿产能,供应量增加,镍价开始出现下行趋势,如印度尼西亚青美邦湿法项目投产(年产12 万t 镍)使库存增至20 万t,价格回落35%,但价格波动仍然较大(图4)。

5.jpg

图4 2020—2024年全球镍价格

钴与稀土的价格则更多受到政策管控、产能集中与出口限制的影响,如刚果(金)钴矿出口监管趋严,2023 年将钴矿业税提高至10%;中国稀土集团整合全国开采配额(年总量14 万t),导致两类资源在部分阶段出现囤积与断供现象交替发生

总之,矿产品价格波动反映了供需关系的变化。全球经济复苏和绿色转型造成对矿产品的需求急剧增长,而生产周期、技术瓶颈和地缘政治等因素,使矿产品供应不能及时跟上需求,加剧了市场价格的波动。未来随着新矿业项目的投产和供应链的逐步恢复,矿产品价格的波动幅度会有所缓解。

2

中国矿业企业的海外投资现状

2.1 中国矿业企业海外投资概况

中国矿业企业海外投资从20 世纪80 年代开始,而加速发展时期是在2000 年提出“走出去”战略之后。2003—2005 年,海外投资目标从油气扩展到铁、铜、镍、铀等短缺矿产。2009 年前后,一些中国矿业企业开始较大规模海外并购,例如中国五矿集团有限公司(以下简称“中国五矿”)收购澳大利亚OZ Minerals 公司的部分资产;中国有色矿业集团有限公司(以下简称“中国有色”)收购赞比亚卢安夏铜矿等。2010 年以后,随着新能源产业的兴起,中国矿业企业加大了对锂、钴、镍等关键矿产的投资力度,呈现出投资范围不断拓展、参与主体日益多元、投资方式愈发灵活的特点。根据国家统计局数据,中国矿业企业在海外的直接投资流量持续攀升,从2018年的46 亿美元增加到2023 年99 亿美元,投资的地区和矿种的布局越来越多样化,覆盖了全球多个重要矿产资源地区。根据标普全球市场财智(S&P Global)数据,截至2025 年3 月底,处于运营活动状态的中国矿业企业独资或控股的海外矿业项目主要分布在北美洲、非洲、大洋洲、拉丁美洲和加勒比地区(图5),在总数455 个项目中,上述地区分别有113 个、102 个、81 个和80 个;矿种主要是金矿(166 个)、铜矿(80 个)、煤炭(50 个)、铁矿石(27 个)和锂矿(25 个),五个矿种的项目合计为348 个,占海外矿业投资项目总数的76.5%(348/455)。海外矿业投资的重要矿种合计有28 种,还包括镍矿、锌矿、铀矿、钴矿等,投资范围广泛。

6.jpg

图5 中国矿业企业独资或控股的海外矿业项目

从投资区域来看,非洲一直是中国矿业企业投资的重点地区,所投资的102 个项目主要分布在21个国家,其中,刚果(金)(20 个)、赞比亚(19 个)、南非(12 个)是重点投资国,矿种以金、铜、钴为主。在亚洲的投资项目共有47 个,涵盖中亚、东南亚等地,主要集中在印度尼西亚(11 个)、吉尔吉斯斯坦(7 个)、哈萨克斯坦(5 个)。中亚地区以铜矿、铅锌矿为主;东南亚的印度尼西亚和缅甸以煤炭、镍矿为主;东亚、西亚、南亚的项目相对较少。在大洋洲投资的81 个项目主要集中在澳大利亚,矿种以黄金、煤炭、铜为主。在拉丁美洲和加勒比地区的投资项目有80 个,主要分布在墨西哥(18 个)、秘鲁(15 个)、阿根廷(10 个),其中,阿根廷以锂矿项目为主,墨西哥、秘鲁以金矿项目为主。北美地区的项目共计113 个,加拿大矿业项目较多,主要投资金矿、铜矿、镍矿;美国则以金矿、煤矿项目为主,投资者多为私人集团,大型矿业企业参与较少。欧洲的项目相对较少,仅有32 个,主要集中在俄罗斯(13 个)、芬兰(4 个),以铁矿石、铜矿、煤炭为主。

2.2 重点矿业投资案例分析

2.2.1 Cauchari-Olaroz 锂盐湖项目

Cauchari-Olaroz 锂盐湖项目位于著名的“南美锂三角”区域、阿根廷西北部的胡胡伊省。2018 年,赣锋锂业通过控股加拿大锂业公司Lithium Americas(LAC),获得该项目51%的股权,并与LAC 共同开发项目。该项目于2024 年正式投产,年产4 万t 电池级碳酸锂。然而,在项目的运作过程中,由于淡水获取困难,加上基础设施方面的问题,项目成本显著上升。同时,阿根廷外汇管制更加严格,政策也具有不确定性,加之锂价波动大影响,造成资本回流难度增加。根据标普全球市场财智(S&P Global)数据,2023年阿根廷实施外汇管制(企业仅可汇出40%的利润),淡水运输成本高达12 美元/m³,项目运营成本超出预算28%。为了应对这些问题,赣锋锂业一是加强与政府的合作,与胡胡伊省政府签订稳定协议,锁定20 年税率(12%),并投资2.3 亿美元建设输水管网;二是与多家电池厂商签订长期订单协议,比如与LG新能源(LG Energy Solution)签订5 年包销协议,与特斯拉(Tesla)、宁德时代等下游客户签订总量超过5 万t 的长期供货协议,通过锁定销售价格,对冲市场价格波动

2.2.2 Greenbushes 锂矿项目

Greenbushes 锂矿项目位于澳大利亚西澳大利亚州,是全球储量最大、品位最高的锂辉石矿之一。天齐锂业股份有限公司(以下简称“天齐锂业”)采取的是并购控股模式。2014 年通过收购澳大利亚泰利森锂业公司(Talison Lithium)51%的股权,间接控制Greenbushes 锂矿。2018 年,天齐锂业又斥资收购智利化工矿业公司(SQM)23.77%的股份。由于资金压力、国际竞争和澳大利亚政策变化,这种巨额收购导致企业负债率上升,从56%飙升至82%。2020 年因未能满足澳大利亚外国投资审查委员会(FIRB)的要求,被迫出售Greenbushes 锂矿25%的股权来偿还债务。由于该项目还包括其他国际锂业巨头,天齐锂业在合资结构中只有相对有限的话语权。澳大利亚政府近年来收紧矿产资源出口政策,对项目运营也造成了一定的影响。为应对这些问题,天齐锂业在2021 年筹资130 亿港元完成港股上市,2022 年通过与银团谈判完成38 亿美元的债务重组,将负债率降至59%。天齐锂业还与当地政府和合作方建立定期沟通机制,解决审批与运营中出现的各种问题

2.2.3 卡莫阿-卡库拉铜矿项目

卡莫阿-卡库拉铜矿位于刚果(金)加丹加省,是当前全球的大型高品位铜矿之一,资源潜力巨大。紫金矿业集团股份有限公司(以下简称“紫金矿业”)与加拿大艾芬豪矿业公司(Ivanhoe)、刚果(金)国家矿业总公司(Gécamines)开展三方合作,一是对项目进行股权投资;二是直接参与工程管理。2024 年,卡莫阿-卡库拉铜矿扩产,预计年产铜量超过50 万t。由于该项目所处地区基础设施薄弱,紫金矿业在项目推进的同时加大了对配套设施的投入。例如,紫金矿业投资8 亿美元建设科卢韦齐(Kolwezi)至矿区的铁路,预计2025 年建成,建成后运输成本可降低35%;建设200 MW 水电站,2024 年投产后电力自给率预计达80%。在社会责任方面,紫金矿业尝试推行“共享式发展”机制,解决社区关系复杂问题,包括实施刚果(金)首个“社区股权计划”。当地居民持股5%,承诺雇佣30%本地员工(2023 年实际达到42%);推进“一村一项目”工程。截至目前,已建设三所学校和两座医疗中心。为保持项目长期稳定,2023 年还与刚果(金)政府重新协商税收和权益分配条款

通过对比分析上述三个案例可知,中国矿业企业在海外的投资正逐步从单纯的“资源获取”转向“全产业链参与”模式。对于像天齐锂业在澳大利亚这种发达国家的投资,投资策略侧重于经营合规与本地化深加工,顺应所在国的政策变化;对于像紫金矿业和赣锋锂业在制度环境相对复杂的发展中国家的投资,企业更加强调与政府部门的深度沟通,与当地社区积极互动,营造互利共赢的合作关系。

2.3 中国矿业企业面临的挑战与风险

中国矿业企业在“走出去”过程中面临多方面挑战与风险,既有外部方面的因素,也有企业自身能力与管理问题,主要包括三方面的风险,即政策壁垒与地缘政治风险、市场波动与供应链风险、ESG(环境、社会、治理)合规性要求。

2.3.1 政策壁垒与地缘政治风险

许多矿产资源丰富的国家对外国投资有严格限制,诸如要求本地企业持股达到一定的比例,对矿产出口实施配额,对外资征收高额资源税。印度尼西亚从2014 年开始对镍矿出口实施禁令,要求企业在当地建立冶炼厂,2017 年部分放宽,可以有条件地出口部分镍矿,2020 年再次全面禁止镍矿出口。澳大利亚、加拿大等西方国家加强了对中国矿业企业的投资审查,尤其是涉及关键矿产的并购往往因“国家安全”原因而被阻止成交。2023 年加拿大政府就要求多家中资企业撤出对当地锂矿的投资。美国、欧盟也因为要加强供应链本地化,限制中国企业参与所在国的关键资源开发。美国通过实施《通胀削减法案》(IRA),限制中国企业进入美国的供应链,同时通过推动盟友加强矿产合作,削弱中国在关键矿产领域的影响力。刚果(金)、秘鲁等矿业大国政局动荡,政策不稳定,存在矿产税费调整、合同变更甚至国有化的风险。刚果(金)近年来多次调整矿业税率,玻利维亚、委内瑞拉、智利等国矿产资源国有化或国家主导的趋势明显。

2.3.2 市场波动与供应链风险

全球矿产品市场受供需关系、宏观经济周期、产业政策等因素影响。近年来,锂、铜、镍等关键矿产价格起伏动荡。2022 年锂价创历史新高,2023 年受供需调整和市场预期变化影响,开始大幅回落,部分企业盈利下降。铜价则受全球经济增长预期和绿色能源转型的影响,虽然需求量旺盛,但供应受到限制,价格时有波动。部分资源大国由于港口、铁路等基础设施比较薄弱,电力供应不稳定,影响到矿产品生产和运输。如刚果(金)的交通条件较差,导致矿石运输成本较高;南美部分矿区常常因为劳工问题或环保抗议活动造成供应链中断。国际政治局势、贸易摩擦等因素也可能影响到供应链的稳定性,如俄乌冲突导致全球镍供应紧张,给相关产业链带来连锁反应。

2.3.3 ESG 合规性要求

ESG 是企业投资前的“合规门槛”,对矿业投资的影响越来越深远。环境方面,各国政府和国际组织对矿产资源开发的环保标准越来越严格,矿业项目需要遵守严格的环保法规,不仅要减少碳排放和对水资源的消耗,而且要降低对生态系统的破坏。欧盟通过《欧盟电池及废电池条例(Regulation (EU)2023/1 542)》,对电池(及其所涉锂、镍、钴等关键矿产)的供应链实施碳足迹管理、可追溯与尽责管理等强制性要求;南美锂盐湖项目因地下水消耗问题,引来环保组织的抗议;非洲部分矿山因土地复垦不力,遭遇有关部门的监管调查。社会责任方面,部分国家要求矿业企业为当地提供就业、基础设施建设及环境恢复计划,否则会引发抗议,甚至造成项目停滞。治理方面,透明度和反腐等合规要求也越来越严格,特别是在像刚果(金)这样的资源丰富且政治环境复杂的国家,企业需要严格遵守国际反洗钱、反贿赂法规。

中国矿业企业面临的主要挑战与风险见表2。

表2 中国矿业企业面临的主要挑战与风险

7.jpg

3

中国矿业企业的应对策略

3.1 强化全球矿产供应链布局

当前全球资源竞争越来越激烈,伴随的地缘政治风险也在不断上升,中国矿业企业需要从全球的角度,对资源供应链作出系统性布局。近年来,中国企业主要以并购或合资的方式获取海外矿产资源。并购方式可以快速获取矿业资产,缩短开发周期,降低前期投资风险。如赣锋锂业通过收购阿根廷Cauchari-Olaroz 锂盐湖项目获得控股权,成功打入南美锂资源核心区;天齐锂业通过并购澳大利亚泰利森锂业公司(Talison Lithium),间接掌控Greenbushes锂矿,从而在全球锂资源版图中占据一席之地。紫金矿业联合其他企业开发卡莫阿-卡库拉铜矿,是近年来国际资源合作的典范。该项目不仅资源储量大,品位高,更重要的是,通过借助合资模式,分散了政治风险和经营风险,为中国矿业企业在高风险国家实施战略投资提供了非常有益的成功模式。

矿产供应链布局不仅着眼国外,也要立足国内。加强国内矿产资源开发,也是保障国家资源安全的重要环节。近年来,国家已经开展了相关工作,例如在青海、西藏、甘肃等地加快推进锂盐湖资源开发,在陕西、云南开展钴资源布局,持续扩大江西、广西等地的镍矿项目产能。这种内外两种资源并重的策略,可以减少对单一资源来源的供应风险,提高矿产供应链的整体安全性。

3.2 深化国际合作和资源外交

当今世界的矿产资源合作已经从单纯的矿产品贸易,走向多方面的深度合作。中国矿业企业在“走出去”过程中,要重视与资源国政府和当地社区建立相互信任的合作关系,由单纯的资源开发转向共建共享。中国矿业企业不仅要与所在国签订稳定的资源协议,而且要积极参与所在国的基础设施建设和各种民生项目,保护好当地的生态环境。部分中国矿业企业近年在非洲地区投资修建公路、电站和医院,逐步树立起了负责任、可信赖的企业形象。这种良好的形象已成为中国企业开展海外业务、拓宽全球市场的核心竞争力。另外,政府应通过资源外交政策为企业“走出去”保驾护航。通过签订双边矿业合作协议、建立多边合作机制等方式,为企业在境外资源开发过程中提供安全的制度保障。

3.3 注重ESG 建设

中国部分大型矿业企业在ESG 方面有了积极行动,中国铝业集团有限公司、中国中钢集团有限公司、中矿资源集团股份有限公司、中国有色、紫金矿业等大型企业已开始发布ESG 报告,在非洲、拉美等重点投资地区,一些企业建立了环境监测体系,参与基础设施建设,提供就业和培训,但中小企业仍存在“重资源轻责任”的现象,ESG 报告披露率较低,有些企业只在国内披露ESG 信息,社会责任履行不足,环境风险评估不到位,或者未按照国际标准执行。中国企业可以设立ESG 专门部门并纳入高层日常议事范围;推广国际矿业协会(ICMM)提出的《尾矿管理标准》,在开发过程中逐步采用干式堆存等低风险技术。为了获得当地民众的支持,履行好社会责任,可以实施本地化用工,改善当地基础设施,支持当地的教育和医疗。为获得投资者的信任,中国企业应建立完善的内部监督机制,使企业运营符合国际标准,如IFC 绩效标准、EITI 透明度倡议、GRI、SASB 等。建议引入第三方审计与信息披露制度,建立包括高管问责机制在内的透明治理框架。

3.4 推动技术创新与拓展金融支持渠道

全球优质矿产资源越来越难以开发,勘查开采成本也随之上升,技术创新是必由之路,而且可以大大提升企业的核心竞争力。当前,在智能采矿、绿色选矿、资源回收等领域,中国矿业企业正在加快开展技术研发和产业化推广应用。特别是从废旧电池中提取锂、钴、镍等关键金属方面,部分企业已实现技术突破,确保了资源的可持续利用,同时也大大缓解了对原矿的依赖。

海外投资的资金需求量大,而且存在各种跨境风险,融资能力不仅能保证项目推进,降低风险,甚至可能直接决定项目的成败。中国矿业企业在全球布局中可以充分利用国家各种政策性金融工具,采取多元化融资渠道组合。近年来,国家开发银行、中国进出口银行为“一带一路”资源开发项目提供低息贷款;世界银行(World Bank)、国际货币基金组织(IMF)等联合国际金融机构,参与绿色矿业基金或可持续开发项目。还可以利用各种结构性工具,如混合融资,结合股权投资、夹层债,优化资本成本。

4

结语与展望

近年来,全球地缘政治风险增高,环保法规也日趋严格,矿业投资环境发生了显著变化。同时,全球经济复苏对矿产资源的需求增长,特别是锂、钴、镍等关键矿产的供应日趋紧张,促使全球矿业投资转向关键矿产富集的国家或地区,全球矿业进入新一轮的竞争阶段。中国矿业企业也积极调整投资战略,通过并购、合资等方式快速获取资源,尤其在锂、铜等关键矿种领域,在全球范围内构建了较为稳定的矿产供应链。中国矿业企业也面临着政策壁垒与地缘政治风险等多方面的风险与挑战。如印度尼西亚的全面禁止镍矿出口,澳大利亚、加拿大对外资审查趋严,美西方的“去中国化”供应链重构,几内亚的政局动荡等等。为了保障国家的资源安全,在获取海外矿产资源的同时,中国矿业企业也要立足国内,通过新一轮找矿突破战略行动,加大国内矿产资源的勘查开发力度,降低战略性矿产的外采度。随着全球环保标准的提高,中国矿业企业应逐步适应全球ESG 要求,从“重资源轻责任”的传统粗放式投资模式向可持续投资模式转变,提高矿业企业在全球的竞争力。

展望未来,新能源产业方兴未艾,对锂、钴、镍等关键矿产资源的需求不会减少而会保持增加趋势,全球矿产资源的争夺也会更加激烈。与此同时,全球环保法规会日趋严格,对企业的要求会更高,需要履行的社会责任也会更大。对于中国矿业企业而言,一是要持续推动绿色开发、资源回收等方面的技术创新,提高资源利用效率,减少对环境的影响;二是要深化国际合作与资源外交,通过与国际企业、科研机构的合作,提升勘查开发技术水平;三是要与资源国政府和当地社区建立相互信任的合作关系,建立和谐的开发环境。


出版信息

第一作者简介

徐曙光:男,汉族,湖南沅江人,研究员,主要从事矿业投资环境及资源安全等方面的研究。:自然资源部信息中心


通讯作者简介

闫卫东:男,博士,研究员,主要从事矿产资源形势分析和资源安全等方面的研究。单位:自然资源部信息中心


引用格式

徐曙光,赵云,闫卫东,等.全球矿业投资环境变化及中国矿业企业应对策略[J].中国矿业,2025,34(10):25-34.
XU Shuguang,ZHAO Yun,YAN Weidong,et al.Changes in the global mining investment environment and response strategies of Chinese mining enterprises[J].China Mining Magazine,2025,34(10):25-34.


下载全文


8.jpg

识别二维码 查看全文

编辑|陈韵竹

审核|刘 硕
审定|赵奎涛






  • 行业动态

  • 成果展示