斑岩型铜金矿床研究
来源:地质 时间:2025/11/24 15:24:24

聂凤军等(2000)的论文是斑岩矿床研究的经典文献,其分类框架与成矿模型至今仍具指导意义。然而,随着同位素示踪、实验岩石学和高精度探测技术的发展,未来研究可以重点关注(小编观点,仅供参考):

1、非俯冲环境的斑岩矿床:近年发现斑岩矿床不仅限于俯冲带,还可形成于碰撞后伸展(如青藏高原冈底斯带)、陆内走滑断裂(如滇西玉龙铜矿)及地幔柱活动(如中亚成矿域)。例如,中国德兴铜矿的成因与古太平洋板块多向俯冲的远程效应相关(Wang et al., 2022)。

2、岩浆氧逸度与硫化物饱和机制:可以深入讨论岩浆氧逸度(如ΔFMQ值)对金属富集的控制。现代研究认为,高氧逸度岩浆有利于硫以硫酸盐形式存在,延迟硫化物饱和,促进Cu-Au在残余熔体中富集(Sun et al., 2015)。例如,智利Los Pelambres矿床的磁铁矿-赤铁矿组合指示高氧逸度环境。

3、地壳厚度与成矿关系:最新研究提出“地壳厚度阈值”理论:地壳厚度>40 km时,斑岩矿床以Mo为主;25–40 km时利于Cu-Au成矿(Chiaradia, 2020)。这一模型可补充论文中“构造环境控制”部分。

4、热液演化与金属沉淀机制:加强对流体相分离(vapor-brine separation)和硫化物沉淀动力学的讨论。近年研究强调,流体沸腾和混合是Cu-Au沉淀的关键(Wilkinson, 2021),如Bingham矿床的富金石英脉与沸腾事件直接相关。

5、关键金属(如Re、Te)的协同成矿:现代矿产需求推动了对斑岩系统中Re、Te、Se等关键金属的研究。例如,智利Escondida矿床的辉钼矿含Re高达200 ppm(Tornos et al., 2020),这一趋势可以纳入成矿模型。

斑岩型铜金矿床研究新进展

聂凤军,江思宏,赵省民

(中国地质科学院矿产资源研究所,北京,100037)


摘要


斑岩型铜(金)矿床大都在造山带构造环境内产出,其中许多矿床与消减板块边缘的深成岩浆活动或火山作用具密切的成因联系。具经济价值的斑岩型铜金矿床既可在岛弧环境中,也可在大陆边缘产出。尽管其成矿时代多集中在中新生代,但是古生代和前寒武纪斑岩型铜金矿床实例也偶见有报道。

大量统计数据表明:斑岩型铜金矿床是铜或金矿床最重要的工业类型之一,在北美科第勒拉造山带,斑岩型铜矿床约占各类铜矿总储量的80% ,斑岩型金矿床约占各类金矿床总储量的60% ,此外,从斑岩型铜金矿床回收的银约占全部银产量的30%。斑岩型铜金矿床在金属矿产资源开发利用过程中占有举足轻重的地位。

本文拟对近年来斑岩型铜金矿床研究的新进展进行简要总结,对斑岩型金属矿床的定义、产出环境、地质与地球化学特征进行讨论,进而提出斑岩型铜金矿床成因模式与找矿标志。

关键词:斑岩型铜金矿床;找矿勘查;成矿机理;地质特征


1 斑岩型金属矿床的定义


斑岩型金属矿床是“与侵入岩有关金属矿床”家族的重要成员之一,其形成作用与岩浆活动具密切时空分布关系。鉴于地壳演化与金属成矿作用的复杂性,在一些矿集区(或带)很难将斑岩型和其他侵入岩类金属矿床划分开来。到目前为止,尽管尚未找到一种较为简单的分类判别准则,但是矿床地质学家均认为,斑岩型金属矿床应具下述地质特征:

(1)金属矿化在斑状侵入岩及围岩中呈浸染状或细网脉状产出;

(2)无论在空间分布上,还是在形成时间上,金属矿化与浅成侵入岩具密切关系;

(3)大多数含矿侵入岩为钙碱性或碱性岩浆岩系列;

(4)典型的含矿斑状岩浆岩组合为花岗闪长岩花岗岩或闪长岩正长岩;

(5)与钼矿床有关的侵入岩大都为钙碱性长英质火成岩;

(6)含矿侵入岩体大都为复式侵入杂岩,金属矿化仅与其中某一期侵入岩有关;

(7)金属矿化与岩脉群和角砾岩管伴生,角砾组份复杂,磨圆度高;

(8)含矿侵入岩体及围岩均遭受到普遍的和强烈的断裂与破碎作用;

(9)尽管大多数矿化地段受断裂控制,但是在一些矿床中,浸染状金属矿石占有很高的比例;

(10)尽管各金属矿床在热液蚀变类型、强度和规模等方面变化很大,但是代表性的蚀变带普遍存在,并具一定的分带性;

(11)在部分矿区,风化淋滤可以造成金属元素次生富集;

(12)绝大多数斑岩型铜金矿床以规模巨大和品位偏低为特征,一般来讲,铜矿石储量至少为2000万吨,铜的品位为0.1%或更高;

(13)主要斑岩型金属矿床类型为,斑岩型铜矿床、斑岩型铜钼矿床、斑岩型铜金钼矿床、斑岩型金矿床和斑岩型钼矿床。


2 斑岩型铜金矿床成矿地质环境


2.1 构造环境

尽管斑岩型铜金矿床产出的大地构造单元多种多样,但是大地构造对斑岩型铜金矿床的控制作用是显而易见的,这主要表现在以下几个方面:

(1)大多数斑岩型铜金矿床都产在不同构造单元的交接部位,特别是大洋板块与古陆块俯冲带的陆块一侧。这些交接部位通常发育有深断裂,其切割深度可达岩石圈。

(2)部分斑岩型铜金矿床在优地槽褶皱带和陆块内部产出,它们要么同造山期或造山晚期钙碱性岩浆活动有关,要么受基底深大断裂控制。

(3)西利托(1987)认为,大约有85%的斑岩型铜金矿床与俯冲板块的张性构造活动有关,低角度和快速的板块俯冲是超大型斑岩铜金矿床形成的关键所在。部分地质学家也指出,斑岩铜金矿床是局部岩浆活动的产物,与板块俯冲的角度和速率毫不相干。

2.2 含矿侵入岩特征

一般来讲,大多数含铜金斑岩属安第斯型(Andinotype)(又可称I型或磁铁矿型)花岗岩类侵入岩。含矿侵入岩体的规模变化很大,它们既可呈群或带出现,也可作为单独的复式岩体存在,侵位深度多为2km,最深达4km。从矿物组份上看,含矿侵入岩多为中性火成岩,从岩体的边部到中心,长英质矿物组份明显增高,镁铁质组份相对减少,其中最常见的镁铁矿物为角闪石和黑云母,副矿物主要为磁铁矿、磷灰石、锆石和褐帘石。

在岩石化学方面,含矿斑岩体的SiO2、TiO2含量相对较高,并且见有斜方辉石或刚玉标准矿物分子。另外,含矿侵入岩的87Sr/86 Sr初始比值变化范围为0.704 0.706,属幔源或深源岩浆上侵定位的产物

2.3 形成时代

尽管一些前寒武纪金属矿床也被划分为斑岩型矿床,但是具有确凿证据的最古老斑岩铜金矿床的形成时代为古生代。对于绝大多数钙碱性斑岩铜金矿床来讲,其形成时代为中生代,第三纪或更年轻。相比之下,许多碱质类斑岩型铜金或金矿床的形成时代为早侏罗世。需要指出的是,在斑岩型铜金矿床集中区,不同期次和各种规模岩浆岩分布广泛,极为发育,铜金矿化往往同最年轻一期的侵入岩相有关。另外,铜金矿床的形成时间往往滞后于侵入岩体,时间差变化范围为0.5Ma~ 3Ma。


3 斑岩型铜金矿床基本地质特征


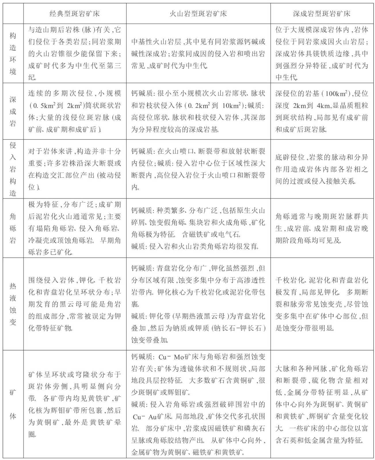
根据不同的分类原则,可将斑岩金属矿床划分为若干类型,最常见的分类方法有: (1)根据含矿斑岩体的形态、岩性组合和形成深度,可将斑岩矿床划分为经典型、火山岩型和深成岩型;(2)依据成矿主岩化学性质,可将其划分为钙碱质和碱质类矿床;(3)根据金属元素组合,可将其划分为斑岩铜矿床、斑岩铜钼矿床、斑岩钼矿床、斑岩铜金矿床、斑岩金矿床、岩铜钼矿床和斑岩钼金矿床。限于篇幅,这里我们仅对第一种分类方案、富金斑岩金属矿床和碱质类斑岩铜金矿床进行介绍。

3.1 经典型斑岩铜金矿床

此类矿床大都与浅成超浅成复式侵入杂岩体有关,赋矿围岩可以是斑岩体、火山岩,也可以是与岩浆活动无关的沉积岩。在矿田或矿区范围内,各类岩脉和角砾岩分布广泛,极为发育。从矿床热液蚀变分带看,矿体的核部为钾化带,向外为石英绢云母碳酸盐黄铁矿(千枚岩化),最外侧为绿泥石碳酸盐绿帘石(青盘岩化)。美国西南部和加拿大不列颠哥伦比亚省的一些大型超大型斑岩铜金矿床以及我国德兴、玉龙和多宝山斑岩铜矿床均属经典型斑岩铜或铜金矿床。经典型斑岩铜金矿床基本地质特征列于表1,代表性平面和剖面地质图见图1。

1.jpg

图1 经典型斑岩铜金矿床模式



3.2 火山岩型斑岩铜金矿床

此类矿床主要在古火山喷口的根部带内产出,含矿火山岩既可以是钙碱系列的,也可是碱质系列。二者在空间分布上大都伴生有浅成超浅成侵入岩株、墙、枝和脉群。铜金矿化一般在各类火山岩、角砾岩和岩脉内部及旁侧产出,青盘岩化可从矿体中心地带一直延伸到围岩中。火山岩型斑岩铜金矿床基本地质特征列于表1,代表性平面和剖面地质简图见图2。

2.jpg

图2 典型火山岩型斑岩铜金矿床模式

3.3 深成岩型斑岩铜金矿床

此类矿床主要在深成岩体(岩基)内产出,局部地段发育有大量的岩脉和角砾岩。具有工业价值金属矿床的元素组合主要为铜钼,金含量相对较低(通常<1g /t)。在热液蚀变方面,矿体的核心部位为硅化带,向外依次为钾化带、泥化带、千枚岩化带和青盘岩化带。最典型的实例为加拿大海兰德谷和澳大利亚凯蒂亚大型铜钼或铜金矿床矿集区。深成岩型斑岩铜金矿床基本地质特征列于表1,代表性平面和剖面地质简图见图3。

3.jpg

图3 典型深成岩型斑岩铜金矿床模式

3.4 富金斑岩金属矿床

近几年来,随着黄金采、选、冶技术的飞速发展,与侵入岩有关的各类低品位、大吨位金矿床的找矿勘查与理论研究工作正在倍受人们的关注,其情景如同七十年代中期地质学界关注斑岩型金属矿床一样。西利托(1989)曾指出,如若某一斑岩金属矿床的金含量大于0.4g /t,那么,这一矿床可称为富金斑岩矿床。实际上,许多富金斑岩矿床的平均黄金含量大都在2g /t以上。

表1主要斑岩型铜金矿床地质特征

4.jpg



富金斑岩体多为一些超浅成的I型(或磁铁矿系列)花岗岩类,代表性岩体多为直径1km 2km的筒状复式岩株,成岩时代为第三纪。在西南太平洋和南美洲一些国家,含金斑岩株侵位于同期层状火山岩地层中,其岩石化学组份多为钙质、高钾钙碱质或富钾碱质,钙碱质含金斑岩体较为少见。大量统计数据资料表明,多数含金斑岩株以富磁铁矿为特征,FeO/Fe2O3比值>0.5,另外,磁铁矿/黄铁矿比值也远高于其他类型金矿床。富金斑岩矿床多以发育有中等程度泥岩化(绢云母—粘土—绿泥石)和钾硅酸盐蚀变以及缺失千枚岩化为特征。就斑岩型金矿床矿集区的金属分带特征来看,此类矿床的外围常常产出有含贵重金属元素的贱金属矿床,浅成低温热液金或铜矿床、富贵重金属元素的砷—铋—碲—钨矿床、角砾岩为主岩的金矿床和热液型铜—砷—金矿床。富金斑岩型金属矿床与其他类型金属矿床的空间分布关系见图4。

5.jpg

图4 斑岩型铜金矿床与其他类型金属矿床空间分布关系



3.5 碱质类斑岩铜金矿床

此类铜金矿床主要分布在北美科第勒拉造山带、澳大利亚拉契兰造山带和西南太平洋重要岛弧构造环境中。含矿岩体和矿床的形成时代多为中新生代。尽管岩体的规模和侵位深度与前述几类含矿斑岩体并无明显差别,但是含铜金岩体在化学成份上属碱质或橄榄玄粗质(Shoshonitic)。含矿斑岩体以具斑状结构,多期次侵位,角砾岩发育和高铜铁硫化物含量为特征。在个别斑岩铜金矿床,热液角砾岩和浸染状铜金矿化分布广泛,相比之下,含铜金石英脉、网脉和千枚岩化并不常见。

在大地构造环境方面,碱性侵入岩或橄榄玄粗岩中心大都呈线状分布,并且与不同规模转换断层有关。索罗门(1990)指出,南亚太平洋地区的富金岩浆活动与岛弧的倒转、晚期拉张、走滑断裂或其他深位断裂活动有关。尼尔逊(1991)认为,板块俯冲方向和角度的改变很可能是诱发碱性岩浆活动的直接原因。在北美科第勒拉造山带,当南东北西方向的板块俯冲作用为近东西向俯冲裂谷所取代时,那么就很可能形成不同规模的转换断层,并且由此诱发高钾、铷和锶含量的橄榄玄粗质岩浆活动。因此,岛弧或古大陆边缘的转换断层发育区是开展金矿床找矿勘查的重点地带。需要指出的是,在西南太平洋斐济和巴布亚新几内亚,浅成低温热液金矿床的深部常常存在有富金斑岩体,碱性侵入岩或橄榄玄粗岩中心的深部或旁侧大都分布有钙碱质火山岩。含矿碱性斑岩体是碱性岩浆快速侵位,结晶分异和残余岩浆再次侵位的结果,金矿床是含金岩浆热液流体运移和沉淀的产物。


4 斑岩铜金矿床成矿机理与找矿勘查模型


4.1 热液蚀变

一般来讲,斑岩铜金矿床热液蚀变的类型和强度主要取决于热液体系中金属/氢离子的比值,其他影响因素包括有压力、温度、水/岩比值、流体与围岩的组份。例如,如果热流体中的K++ Na+ /H+ 的比值偏低,那么钾、钠和钙铝硅酸盐矿物(如长石、云母等)就会变得不稳定,另外,岩浆蒸气的饱和可导致酸性热流体的形成,进而产生泥岩化蚀变。蚀变矿物流体包裹体研究结果表明,含矿流体多以富硫和氯为特征。

钙碱质和碱质斑岩铜金矿床在热液蚀变类型与分带方面存在较明显的差别。前者代表性蚀变分带为中心钾化带(次生黑云母或钾长石),向外为千枚岩化(绢云母和石英),然后是青盘岩化(绿帘石、绿泥石和钠长石),最外侧为未蚀变岩石。碱质类金矿床的蚀变岩多呈补丁状分布,中心地带为钾长石或钠长石蚀变,外侧广泛分布有青盘岩化。

6.jpg

图5 斑岩型铜金矿床蚀变深度与时间关系图



鉴于青盘岩化是在弱水化条件下形成的,中性斜长石多蚀变为钠长石、绿帘石、碳酸盐和蒙脱石,镁铁质矿物多为绿泥石、绿帘石、阳起石或透闪石所取代,相比之下,石英和钾长石较为稳定。随着水化作用的增强,石英、高岭石、绿泥石和少量粘土矿物的出现标志着泥岩化的存在。在许多情况下,泥岩化可向千枚岩化过渡。千枚岩化代表性蚀变矿物组合为石英、绢云母、伊利石和黄铁矿。在含矿斑岩体或矿床的中心地带,水化强度达到极大值,此时所有的原生矿物组份均变得不稳定,进而出现次生石英、黑云母、中性斜长石和钾长石,构成钾化带。在个别斑岩铜金矿床,早期蚀变矿物组合遭受到强烈水化作用,进而构成进泥岩化,局部地段,极强烈的泥岩化致使岩石所有的矿物都变得不稳定,从而形成多孔状石英块体。斑岩型铜金矿床蚀变深度与时间关系见图5。

如果我们用一个理想的模型来描述斑岩铜金矿床的热液蚀变作用,那么每一个蚀变带就如同环绕在斑岩侵入体的一壳层。实际上,热液蚀变是一个动态过程。当热液蚀变体系发生冷却时,原有岩层的“塌陷”和年轻热液蚀变的叠加效应可以将早期形成的蚀变带部分或完全破坏掉。如果同一矿集区范围内存在有年轻岩体和热液流体的侵位活动,那么,多期热液蚀变带相互叠加,致使矿床、矿田或矿集区范围内的热液蚀变变得极为复杂,各蚀变带的原始空间分布位置极难恢复。

4.2 成矿作用

斯特朗(1988)认为,花岗岩类或斑岩型金属矿床的形成作用主要取决于岩浆的起源、水含量和侵位的深度。一般来讲,斑岩型金属矿床多与I型黑云母或角闪石花岗岩类浅成侵入岩体有关,是深位岩浆结晶分异的产物。相比之下,花岗岩类金属矿床(如部分钨、锡和钼矿床)多与S型白云母花岗岩有关,它们是地壳物质深熔作用的产物。在岩浆分异演化过程中,金属元素的富集与分散除了取决于元素自身地球化学行为外,也同岩浆结晶分异时的物化条件有关。就铜来讲,由于其在岩浆活动中很难参与硅酸盐矿物的结晶,那么它将滞留在残余熔体中,并且发生初步富集作用。如若熔体中初始水含量大于2.5%和Cl/H2O比值低于0.03,那么30km3的岩浆房将有可能形成金属量大于100万吨的铜矿床。部分金属元素成矿地球化学特征见图6。

7.jpg

图6 部分金属元素成矿地球化学示意图



斑岩铜金矿床的矿石矿物主要有斑铜矿、黄铜矿、辉铜矿、辉钼矿和黄铁矿,个别矿床中见有磁黄铁矿。最重要的脉石矿物为石英,其次有绿泥石和绢云母。在钙碱质斑岩环境中,一个弱矿化或者无矿化的硅质核,常为含斑铜矿(有时见辉铜矿)的蚀变带所包围。在碱质类斑岩环境中,矿体核部带所含的金属矿物主要有黄铜矿、斑铜矿、磁铁矿和金,很少见有辉钼矿。需要指出的是,不管碱质类,还是钙碱质类铜金矿床,其矿体常常为富黄铁矿蚀变岩所包裹,再向外,还可能找到各类含贱金属和贵重金属元素浅成低温热液脉。关于斑岩铜金矿床与浅成低温热液金矿床的关系,许多地质学家认为,同源岩浆可以分异形成高盐度和低盐度两种含矿热流体,前者以富铜、铁、银和铂族元素为主,它们大都与氯结合形成可溶性氯络合物,进而形成斑岩铜金矿床。相比之下,后者为低盐度的含CO2流体,它们一般以含金、砷、汞、钨和锑等为特征,金属元素多呈硫或碲络合物方式富集,进而形成以金为主的浅成低温热液脉矿床。

4.3 成岩成矿物质来源

关于斑岩铜金矿床成矿物质来源问题,特别是黄金来自何处,一直是矿床地质学家争论不休的“热点”。西利托(1987)曾强调指出,富金斑岩体大都沿板块会聚带产出,并且与不连续的线性构造带具密切空间分布关系。他认为,板块快速和低角度的俯冲作用有利于金的富集成矿,铜、钼和金起源于地球软流圈或地幔,上述金属元素的成矿作用与地壳的厚度和混染程度无关。麦克米兰(1976)通过对加拿大不列颠哥伦比亚省大型斑岩铜矿床的研究,认为铜主要来自花岗岩类岩基。蒂特利(1987)断然反对上述观点,他认为北美众多大型超大型斑岩铜金矿床中的金银主要起源于成矿区范围内的基底岩层,热液流体(大气降水、变质流体、岩浆热液或者混合热液)对斑岩体和围岩的淋滤萃取,可形成富矿热液流体,然后沉淀富集成矿。浅成侵入岩体是导致热液对流循环的“热发动机”。

大量的室内外研究结果业已表明,斑岩体系中的金属元素是呈氯、碲或硫络合物形式在富钠氯合物热卤水中运移与搬运的。在早期成矿阶段,含矿流体以岩浆热液为主,随着时间推移和热液体系的对外开放,大量的大气降水进入热液成矿体系,斑岩成矿体系物理化学条件的改变可导致各类含金络合物的分解与沉淀,进而形成斑岩型铜金矿床。

4.4 找矿模式

在斑岩铜金矿床找矿勘查方面,最为有效和最实用的技术手段就是开展不同比例尺的地质填图。为了多快好省地进行找矿勘查,首先要采用各种方法(遥感的、地球物理的和同位素的)摸清勘查区的大地构造格架和各类侵入岩的成因类型(幔源、壳源、混合成因),进而缩小找矿勘查靶区,有的放矢地开展地、物、化、遥工作。在大比例尺找矿勘查活动中,最常用的地球物理方法有:激发极化法(IP)、磁法和放射性法。勘查方面,一般要开展不同比例尺土壤和岩石地球化学研究,此外,详细收集勘查区范围内的遥感和航片资料,并且对其开展系统地质解译。开展地球化学扫面和重砂矿物测量,必要时,对重要侵入岩体进行同位素年代学、流体包裹体和稳定同位素(铅、硫、氧和碳)测试工作。在上述各项地、物、化、遥工作基础上,进一步确定示矿异常,开展稀疏钻探、坑探和槽探工作,对斑岩铜金矿床的潜在经济价值做出合理评估。

原文详见:聂凤军,江思宏,赵省民.斑岩型铜金矿床研究新进展[J].内蒙古地质,2000,(02):1-11.


  • 行业动态

  • 成果展示