北建大联合北理工辛宝平团队等:锂电正极绿色浸出新进展
来源:矿冶集团信息研究中心 时间:2025/12/15 15:01:39

退役锂离子电池(SLIBs)规模在全球范围内激增,其高效、环境友好的回收处理对于新能源产业链的可持续发展至关重要。北京理工大学辛宝平团队系统评述了当前应用于SLIBs典型正极材料(如NCM、NCA、LFP)的酸浸(无机酸/有机酸)与碱浸等主流湿法冶金方法,并从核心指标——浸出效率、工艺成本和环境负荷(如二次污染、能耗)三个方面,深入对比分析了火法冶金(高温冶炼)与湿法冶金(无机/有机酸浸出)两条主要技术路线的优缺点及其环境影响。重点聚焦并详细阐述了环境友好型生物浸出技术的最新进展,包括异养-自养微生物协同浸出、生物耦合强化(如添加还原剂)等策略。这些技术通过微生物群落产生的酸解作用(质子攻击)、氧化还原反应(改变金属价态)和络合作用(形成可溶性金属螯合物)等多重机制溶解金属化合物,显著减少了传统方法伴随的强酸/碱废液、有毒气体排放及高能耗问题。同时,也总结了火法-湿法联合浸出、生物-化学(生化)协同浸出等旨在结合不同技术优势的综合工艺的发展现状。最后展望了未来构建低碳、高选择性、低污染的绿色电池回收体系,最终确保其在经济可行性与环境可持续性上的双重目标,为锂电行业开发与应用绿色回收技术提供全面的参考依据。相关成果发表于矿冶期刊群《有色金属(冶炼部分)》2025年第11期,题目:锂离子电池正极材料浸出研究进展。作者:秦子健,王佳,关蒙艺,辛宝平,田炳阳。

1.png

扫码下载文章



1 锂离子电池概况

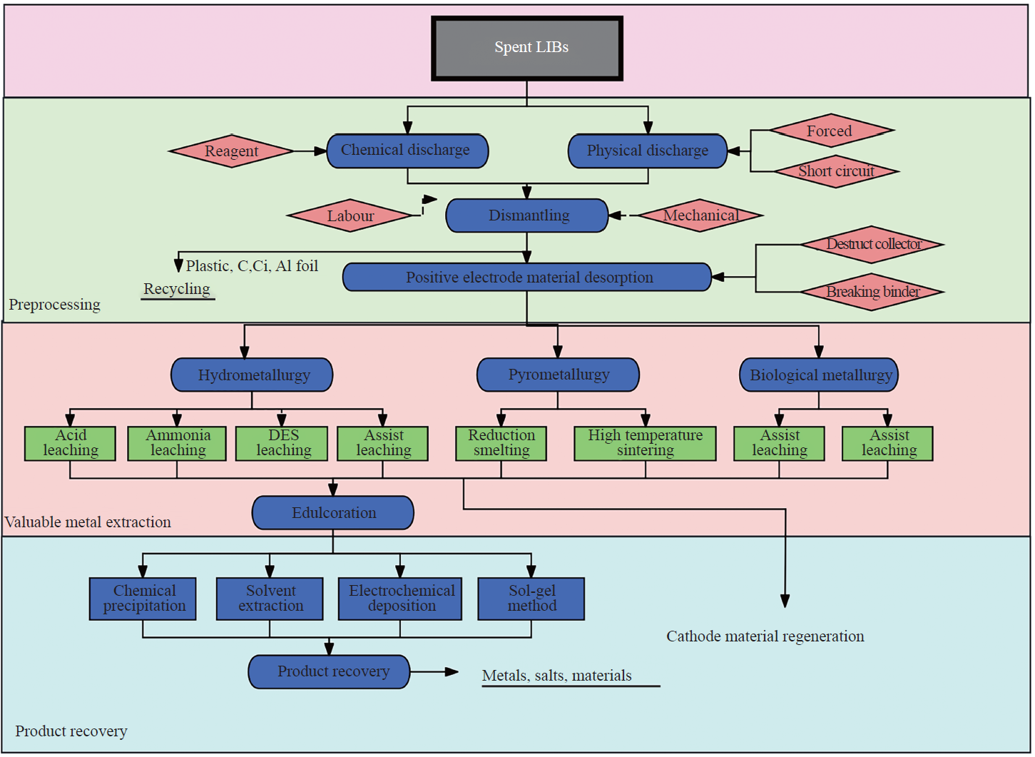
锂离子电池(Lithium-ion batteries, LIBs)凭借其高能量密度特性和长循环寿命优势,已成为现代能源技术体系的核心动力元件。在应用场景拓展方面,LIBs不仅主导消费电子领域,更驱动着新能源汽车产业变革。据统计,预计到2026年,全球电动汽车市场规模预计将攀升至1.2万亿美元,年均复合增长率超过25%。锂离子电池的充放电循环次数为500~1500次,有效服役年限为3~5 a,当电容量衰减至70%~80%时进行回收利用,多年后最终产生大量的废旧锂离子电池。目前全球电动汽车动力电池正极材料主要为镍钴锰酸锂(Lithium nickel cobalt manganese,NCM)镍钴铝酸锂(Lithium nickel cobalt aluminate,NCA)、磷酸铁锂(Lithium iron phosphate,LFP)。正极材料中的锂、钴、镍是可回收的高价值资源。目前,中国是锂离子电池最大的消费国和生产国,中国对锂离子电池的处理主要是根据其容量保持率进行梯级利用,对容量保持率约70%的退役锂离子电池,通常是将其改造为储能系统继续使用;当电池容量衰减至30%以下时,则通过物理化学方法直接拆解回收其金属组分。图1为动力电池的生命周期。LIBs若缺乏高效回收体系,将引发多重环境危机,因此退役锂电池的处置方案逐渐成为研究的重点。

2.png

图1 动力电池生命周期


1.1 锂离子电池工作原理

锂离子电池是一种蓄电池,锂离子电池的正极多采用钴酸锂、锰酸锂等氧化物材料,其性能直接影响电池整体表现。充电时锂离子从正极脱嵌,通过电解质嵌入负极;放电时则逆向迁移实现电能转换。电极材料的层间距和比表面积决定锂离子存储容量,而电池循环寿命主要依赖于材料结构稳定性及锂离子扩散效率。锂离子电池由正极、负极、电解质和隔膜组成结构(图2)。

3.png

图2 锂离子电池工作原理图


1.2 锂离子电池组分及环境风险

三元正极材料是目前SLIBs的回收研究重点,占有SLIBs最高质量比(25%~30%),正极材料通常采用层状锂过渡金属氧化物体系,其化学通式可表示为LiTMO₂(TM=Ni、Co、Mn等元素组合)。该材料具有菱方晶系(R-3m空间群)结构特征:氧原子以立方密排(ccp)方式沿三维空间周期性堆叠,并在c轴方向发生菱形畸变,最终形成由共边八面体单元构成的交替层状框架。其中,过渡金属层(TM层)由Ni/Co/Mn离子占据八面体间隙位点,形成较薄的结构单元;而相邻的锂层(Li层)则通过较厚的八面体间隙容纳Li⁺,这种独特的层间离子排布模式为锂离子的可逆脱嵌提供了拓扑通道。以NCM为例,部分金属的平均含量远高于国内相应原生矿石的平均品位(Li: 2%~5%,>2.75%;Ni: 5%~12%,>0.02%;Co: 5%~20%,>1.5%)。有较高的回收价值和一定的重金属污染风险(钴元素毒性较强)。负极材料的质量比例为10%~15%,通常由石墨等碳材料制成,可能存在粉尘污染的潜在风险。集电极与负极材料的质量相近,为10%~16%,通常由铝箔和铜箔构成。正极活性物质(如层状氧化物)通过涂覆工艺负载于铝箔表面,而负极材料(如石墨或硅基材料)则固定于铜箔基底。此类金属集流体的生产及废弃处理若管理不当,可能导致铝、铜等重金属元素通过环境迁移,而引发污染。电解质的质量比例为10%~16%,其核心组分为锂盐(如六氟磷酸锂LiPF₆、四氟硼酸锂LiBF₄)与有机溶剂(包括碳酸乙烯酯EC、碳酸甲乙酯EMC等环状/链状酯类化合物)。

目前对SLIBs的研究主要集中在正极材料的回收,其中传统的火法和化学方法较多,而对生物浸出方面的研究较少,由于SLIBs的阴极材料成分复杂,浸出难度大,如何实现阴极材料中的有价组分重复利用,减少环境污染,使废SLIBs合理资源化变得尤为重要,因此,进一步研究更为环保,有效的SLIBs资源回收方法、实现SLIBs的绿色回收是SLIBs的未来发展趋势。



2 火法回收

火法冶金核心是通过高温热解、氧化还原反应,实现有价金属的分离和富集。由于温度较高,会伴随产生CO、CO₂及含金属氧化物的粉尘,需配置尾气净化系统(如除尘、碱洗)以控制污染。火法工艺避免了湿法回收工艺中强酸浸出液和含氟废水的环境风险(图3),并且具有流程上无需对电池材料筛选富集的优势,高温反应过程中,可以通过将SLIBs中石墨负极和有机黏结剂(如PVDF)燃烧释放热量(热值约30 MJ/kg),实现20%~40%的工艺热能自持。目前,锂离子电池回收方法及流程如图4所示,其中火法冶金回收有价金属的方法有还原熔炼和高温烧结。前者利用有价金属及其化合物的熔点和沸点的不同,在高温条件下加入还原剂,从固体资源中将目标金属分离和提取出来,后者是通过加入一定的化学计量比例的金属盐,调节材料内金属比例,获得有价值的再生材料。

4.png

图3 锂离子电池各组分金属成分及环境风险(基于参考文献图修改)

5.png

图4 锂电池回收流程图


2.1 还原熔炼

还原熔炼法通过加入适合还原剂和结渣剂与LIBs的阴极废料在高温条件下进行还原,使LIBs中的有价金属以合金或金属化合物的形式富集回收,不同的还原体系有其各自的特点和优势。还原焙烧锂电池中有价金属流程如图5所示。

6.png

图5 还原焙烧回收锂离子电池

YUAN等建立了SiO2- CaO-MgO-Al2O3渣型,添加适量焦炭作为还原剂,利用直流电弧炉在1600°C条件下对Cu-Co-Ni进行了高效的回收,其中Ni的回收率接近100%。QU等以Cu渣为唯一助溶剂,CaCl2为添加剂,将Li以LiCl的形式挥发到气相中回收,挥发率达到96.87%。瑞典机构SWERIM开发的工艺中,电极材料中的Co、Ni、Mn可以熔炼成金属合金,同时可以在烟道粉尘中回收锂;在没有渣相的情况下,Co、Ni、Mn和Li的回收率可以达到接近100%。该方法具有回收能力强,操作简单等优点,适合在工业上应用,产出粗产品。但在反应的过程中,由于其热力学分配特性,造成有价金属损失,后续从渣相中的梯级回收需要较高能耗。


2.2 高温烧结

高温烧结的方法用于阴极废料再生基本原理如图6所示。在失活的锂废料中加入锂源,游离的锂原子在热力学驱动作用下发生定向迁移填补锂空位,以修复晶体结构(其中LFP电池空间群Pnmb-NCM电池空间群R-3m的六方α-NaFeO2结构)。以碳酸锂为例,反应式为:

7.png

碳酸水浸没法可以将Li2CO3转化为更易溶解的LiHCO3,大大提高了锂的回收率。也有研究通过加入CaCl2进行氯化焙烧。以LiCl的形式回收锂,以磷酸铁锂为例烧结流程如图7所示。

8.png

图6 热液锂化过程

9.png

图7 磷酸铁锂高温烧结流程图

SHI等采用LiNO3与LiOH按特定比例掺入再生处理的NCM523材料体系,之后在850 ℃高温条件下与定量Li2CO3共同煅烧4 h,成功实现了NCM523的结构重构与电化学特性修复。LI等以Li2CO3为锂源,在Ar/H2流动下,在600~ 800 ℃烧结1 h,回收了降解的LFP (LiFePO4)。TAN等在调整粒径后,在n(Ni+Co+Mn)﹕n(Li)=1﹕1.10时,再生出形貌理想的LiNi0.5Co0.2Mn0.3O2单晶正极材料。第一次放电比容量在2.75~4.2 V时为154.87 mAh/g,100次循环后容量保留率为90%。NIE等设计并提出了一种固态还原工艺来再生废LCO(LiCoO2)。将废LCO与过量的Li2CO3混合,在850~950 ℃的空气中煅烧12 h。JIA等以乙醇为溶剂和还原剂,以醋酸锂为锂源,对废LiFePO4进行水热处理(180 ℃,5 h)和高温烧结(700 ℃,5 h)修复再生,该方法操作简单,工艺短,成本低,低污染,可直接将阴极废料再生为新的锂离子电池。相比于其他的方法而言,高温烧结需要精确地计算好每种元素的化学计量比,使每批废正极材料需要在烧结工艺前与锂源充分混合。但混合过程(难以保证再生物料分布完全均匀)在一定程度上降低了该方法的生产效率。



3 湿法冶金

湿法冶金是一种通过水溶液中的化学反应从矿石、精矿或二次资源中提取和分离金属的冶金技术。其核心是利用溶剂(如酸、碱或盐溶液)将目标金属溶解为离子态,再通过化学或电化学方法(如置换、沉淀、电解等)从溶液中回收金属。


3.1 金属浸出

金属浸出主要是通过特定的浸出剂将阴极废料中的有价金属Li/Co/Ni化合物以离子的形式溶解到溶液中,按照浸出剂性质和特点分为酸浸、碱浸和生物浸出。其中酸浸法使用的酸分为有机酸和无机酸,无机酸浸泡会产生有害气体和酸性废水,相比之下有机酸浸对环境更为友好,但投入较高。溶液中H+将重金属溶释到溶液中,有研究表明,Li离子的浸出主要为酸溶,Co和Ni离子的浸出涉及氧化还原。碱浸是一种具有对目标金属高选择性,对环境友好的浸出方法。碱浸的机理是基于铵离子与金属离子的络合作用。有研究表明,Mn在氨和还原剂存在的情况下可以浸出到溶液中,被还原为Mn2+,但溶液中的Mn2+与氨和还原剂的一到两步反应中会继续以盐的形式析出。相比之下,生物浸出是较为绿色环保的浸出方式,通过微生物产酸和相关溶解酶,将不溶性金属化合物转化为可溶性金属离子,主流产出无机酸的微生物为硫杆菌属(Thiobacillus)、硫化杆菌属(Sulfobacillus)、嗜酸菌属(Acidiphilium)以及其它与硫杆菌联合生长的兼性嗜酸异养菌等。产有机酸的菌有黑曲霉菌等。目前,对于阴极废料回收的湿法浸出方面成果较多,本文针对浸出工艺和效果进行介绍,并讨论工艺的优缺点及环境影响,并选择对环境较为友好的生物浸出做详细的论述。

3.1.1 无机酸浸出

在锂电池回收的无机酸浸出工艺研究中,通常选用盐酸(HCl)、硫酸(H2SO4)、硝酸(HNO3)及磷酸(H3PO4)等强质子酸体系作为浸出介质。该类酸液通过选择性溶解机制,可实现阴极废料中有价金属组分的高效解离,同时抑制硅酸盐等杂质相的溶出,形成理想的元素分离效果。其中以盐酸作为浸出剂可以实现Li,Co、Ni、Al等有价金属全部浸出,效果最好。以无机酸作为浸出介质的研究表明,虽然盐酸体系表现出较高的金属浸出效率,但其反应过程会伴随剧毒氯气的释放。由于氯气具有强挥发特性,不仅显著增加尾气处理成本,更对操作环境构成安全隐患。而硝酸体系在浸出过程中会产生氮氧化物(NOx)等有害气体污染物,这种二次污染风险导致其在工业规模应用中受到严格限制。两种酸浸体系均面临反应副产物带来的环境风险,这从根本上制约了其工业应用前景。因此酸浸主要采用硫酸浸出,由于钴和镍的浸出涉及氧化还原反应,为了提高钴和镍的浸出率,一般选择加入过氧化氢(H2O2)、亚硫酸盐等还原剂提高浸出率。NATHÁLIA等发现,在硫酸体系中浸出三元正极材料时,还原剂对浸出效果影响排序为Na2S2O5>H2O2>Na2SO3。在粒径2 mm、液固比4.5 mL/g、Na2S2O5和H2SO4的浓度分别为0.1 mol/L和1.25 mol/L、温度为60 ℃的条件下,浸出率大于90%。无机酸的酸性强,但浸出过程中产生的Cl2、HCl、SO3和NOx等有毒气体会造成二次污染,产生的酸性废物的后续处理需要消耗大量碱液,增加生产成本。

3.1.2 有机酸浸出

配位化学调控的金属浸出机理表明,羧酸通过α-羟基羧酸基团的协同配位作用与金属离子螯合促进金属浸出。有机酸作用产生的H+浓度远低于常规无机酸体系(如H2SO4、HCl等),但由于不同有机酸对特定金属的选择性络合能力使其浸出效果相比于无机酸浸出更为优异。对比试验数据(图8),有机酸体系在废旧电池回收中有较好的应用前景,相比于无机酸浸出体系拥有更低的阈值,浸出率更高,同时由于配位螯合作用具备多金属协同浸出效果。目前常见的有机酸主要包括草酸、酒石酸、柠檬酸、苹果酸、乳酸、琥珀酸和抗坏血酸等。彭腾以柠檬酸为浸出剂,在仅浸出铝8%的效果下实现了对锂和钴的选择性浸出,浸出率超过90%。GOLMOHAMMADZADEH 等探究了四种有机酸对锂离子电池的浸出效果,最佳序列为柠檬酸>DL-苹果酸>乙酸>草酸。在退役锂离子电池资源化领域,有机酸浸出体系虽展现出独特优势,但仍存技术瓶颈。从作用机理分析,有机酸的酸性较弱,但其对钴、镍等有价金属氧化还原作用和高选择性,能够在退役锂电材料浸出中保持较高的金属回收率。另外,有机酸浸出后利于生物降解,是一种绿色的浸出方法。但有机酸试剂的原料成本较高、浸出动力学缓慢,以及浸出体系中有机组分的循环再生困难等因素,仍制约着其大规模工业应用。

10.png

图8 有机酸和无机酸浸出效果对比

3.1.3 碱浸

碱法浸出工艺存在两个技术体系:一种是依托铝塑复合集流体的层间解离特性进行电化学剥离,预处理中运用强碱(主要是氢氧化钠)将铝溶解之后进行过滤,经多级固液分离技术可高效回收高纯度活性物质;另一种是氨络合浸出,基于金属-氨配位化学原理(如[Ni(NH₃)₆]²⁺、[Co(NH₃)₅]³⁺等稳定络合物形成),通过构建还原性氨浸环境实现金属选择性浸出。因此,碱浸法中有氢氧化钠预处理碱浸体系和氨系碱浸。其中氨系碱浸可以细分为氨浸—热分解—还原体系、氨浸—电沉积体系、氨浸—锂吸附协同体系等,氨系碱浸中氨浸—还原是其中的核心。

在处理锂电池的回收过程中,Al常常会影响Li的浸出,碱浸法通过NaOH预处理实现Al的回收,降低后续浸出中Al对Li的影响。在进行锂渣的浸出试验过程中,一定量的铝会吸附锂共同沉淀。张永禄等通过NaOH循环碱浸后,铝的浸出率得到提升,渣中平均铝质量分数为0.78%。

碱浸—还原体系是指氨与Co2+和Ni2+通过络合作用转化为络合物形式存在于溶液中,与此同时,微碱溶液中Al和Mn不以离子形式存在,以此实现Co、Ni的绿色分离。浸出体系中pH、固液比及相关浸出剂种类对其影响如图9所示。

11.png

图9 (a)废锂离子电池回收过程;(b)浸出剂含量对金属浸出效率的影响(NH3:(NH4)2SO3:(NH4)2CO3=1:0.5:1,80 ℃,1 h);(C)二元体系(氨+亚硫酸铵)或三元体系(氨+亚硫酸铵+碳酸铵)pH的变化;(d)碳酸铵浓度对金属浸出效率的影响(1 mol/L氨溶液,0.5 mol/L硫酸铵溶液,80 ℃,1 h))

WANG等采用NH3-(NH4)2SO4-Na2SO3浸出体系,废NCM原料中Ni和Co的含量分别为89.9%和90.1%,浸出液中这两种元素的含量明显较低,而只有9.16%的Mn被浸出。大多数Mn形成了双盐,残留在浸出残留物中。WANG等用NH3-(NH4)2CO3-Na2SO3体系选择性地从废锂离子电池中浸出有价值的金属,同时合成高纯度的MnCO3产品,其中锂、钴、镍浸出率分别达到79.1%、86.4%、85.3%。研究表明,不同还原剂对Li、Co、Ni的浸出效率顺序为:氨铵盐溶液中Na2SO> (NH4)2SO> Na2S2O> Na2HPO3;铵盐溶液中(NH4)2SO> Na2SO> Na2S2O> Na2HPO3。YANG等发现,在NaOH的帮助下,Fe2+被氧化成Fe3O4,而Li则转化为可溶性Li盐,从而实现对Li的回收,机理如图10所示。相比于酸法和火法处理废旧锂离子电池效率低、流程复杂、成本高,回收经济和环境效益不佳的问题,碱法可以实现比火法处理温度更低条件下的对不同金属的高选择性,提高了废旧锂离子电池回收效率。

12.png

13.png

图10 NaOH浸出回收废锂LiFePO4



4 生物浸出

生物冶金技术根据微生物-矿物相互作用模式可分为三大类:界面接触式生物浸出、代谢产物介导浸出以及协同耦合浸出。其中,界面接触浸出通过嗜酸氧化亚铁硫杆菌(Acidithiobacillus ferrooxidans)等化能自养菌与一定固液比的固废混合后进行生物浸出,在矿物表面的直接定殖;代谢产物浸出则利用微生物产生的代谢产物(如有机酸配体、Fe3+等)构建浸出体系;混合浸出机制本质上是微生物胞外呼吸与代谢和化学氧化的协同作用,如在黄铜矿生物浸出过程中,硫氧化菌的EPS介导接触氧化与Fe³+化学氧化共同发生作用。由表1可知,微生物的浸出作用主要涉及配合物形成、酸解、氧化还原、生物富集和生物溶释。微生物作用机理如图11~13所示。

表1 微生物浸出作用

14.png

15.png

图11 废锂离子电池金属生物浸出机理示意图

16.png

图12 锂离子电池的生物浸出机理示意图

17.png

图13 EPS对LIBs 生物浸出的改善机理


4.1 浸出菌

微生物(趋化养石菌,异养菌和兼性异养菌)可用于回收LIBs。根据代谢温度,这些微生物被分为中温菌(低于40 ℃)、中度嗜热菌(45~70 ℃)和嗜热菌(70 ℃或以上)。微生物利用无机材料和碳基材料作为其能量来源,它们的好氧名称分别为趋化石养生物和异养生物。微生物可以作为个体和组合(联合体)来测试生物浸出过程的协同作用。

4.1.1 中温及嗜热细菌

细菌利用大气中的二氧化碳(CO2)作为碳源,并利用亚铁(Fe2+)或单质硫(S0)作为它们的主要能源。它们通过产生支持金属氧化的生物硫酸(H2SO4)和铁离子(Fe3+)来促进金属溶解。细菌生物浸出是在酸性pH为1~3的范围内进行的,将金属离子浸出到溶液中。锂电池微生物浸出机理如图11~12所示。二价铁不仅是能源底物,也同时作为微生物的电子供体来源。目前在LIBs生物浸出研究中,中温微生物(包括酸性氧化亚铁硫杆菌、酸性氧化亚铁硫杆菌和氧化亚铁钩端螺旋体)应用较为广泛。表2为单菌和混合菌的生物浸出效率。随着矿浆密度的增加,生物浸出过程的浸出效率显著降低,因为废锂和非金属成分(如电解质和黏合剂)的碱性对细菌有毒。GHASSA等利用嗜热化石细菌构建混合浸出体系,在矿浆密度1%的EOL LIB中浸出了99%的钴和镍,以及84%的锂,然而当矿浆密度提升到4%,浸出率显著下降。

表2 单菌和混合菌的生物浸出效率

18.png

19.png

4.1.2 异养真菌

异养真菌利用废糖和农业废弃物等碳基质作为主要营养来源,产生有机酸,如柠檬酸、葡萄糖酸、乳酸、草酸等,目前黑曲霉的产酸过程效率高,因此更受到大家关注。

在研究生物浸出的过程中发现。微生物将金属从矿物中溶解的原因包括三个方面:矿物的酸解、金属封存和络合物形成,以及金属氧化还原反应。在酸解过程中,质子对金属的攻击导致金属溶解。在封存过程中,有机酸代谢产物,特别是羧酸,通过形成稳定的络合物促使金属封存。金属络合物则是通过配体交换在表面上形成,从而极化关键键。在氧化还原反应中,金属的溶解度增加是由于金属之间的电子交换。但是目前对于微生物浸出金属的机理尚未明确,金属如锂、钴、镍、铜和锰以非价元素形式(络合物)存在于LIBs中。自养、异养或混合营养菌株的混合群落形成互惠关系,在浸出性能方面优于纯培养物。异养微生物可以利用低分子量的有机物作为代谢底物,消散其对自养微生物的毒性。通过这种方式,微生物群落可以承受更恶劣的生物浸出环境,从而实现更高的矿浆浓度。


4.2 浸出机理

4.2.1 直接浸出


在直接细菌生物浸出中,细菌细胞直接附着在金属络合物的表面(物理接触),并允许金属底物在氧化时直接接受来自还原金属的电子。细菌以外部添加的单质硫和二价铁为营养物质,作为电子供体。经过转化后细菌将单质硫氧化为硫酸,将亚铁离子氧化为铁离子,产生的生物源硫酸和铁离子起到氧化剂的作用,将废LIBs中的金属溶释出来,反应如下:

20.png

在生物浸出过程中,钴和锂的溶解与它们的硫酸盐中间体的形成有关。A. ferrooxidan的硫代谢形成的钴和硫酸锂中间体也促进了浸出液中其他金属的溶解。该反应如式(13)~(17)所示,动力学受初始pH、亚铁浓度和氧化速率的影响,最终的浸出率与Fe3+离子形成直接相关。

21.png

一般来说,基于微生物的代谢活动,生物浸出允许金属元素以离子形式进入溶液(图12)。LiCoO2阴极材料和微生物的存在使Co的浸出率提高了24%。由于低价金属化合物不存在于锂离子电池和铁中,Fe3+氧化不直接导致金属释放,Fe3+介导的化学氧化不能够完全解释锂离子电池的生物浸出。已经证明的是,电池中的Li—O键比Co—O键弱,因此锂更容易浸出。另外,当微生物使用细胞外聚合物(EPS)连接到材料表面时,会令它们的接触机制更有效。

4.2.2 间接浸出

在间接浸出中,细菌只发挥催化作用,不与废锂表面接触。间接浸出依靠细菌的代谢产物参与浸出,因此不用担心金属对细菌的毒害作用,细菌将单质硫氧化为硫酸盐,质子生成生物源硫酸(H2SO4);Fe2+也被氧化为Fe3+,参与浸出比pH为2~3时的化学氧化快105~106倍。反应式如下。

22.png

金属在LIBs中的溶解依赖于有效还原剂和浸出剂的共同作用。微生物活化、工艺优化和外源添加剂是加强LIBs生物浸出的主要措施。另外,EPS的大量分泌会增加腐蚀电压/电流,从而提高生物浸出效率(图13)。WANG等发现,EPS还增加了混合培养物对LIBs释放的有毒物质的抗性,附着和浮游细胞的数量分别是空白对照组的8倍和5倍。通过非接触机制增加生物源H+的产量和Fe3+/Fe2+循环的积累可以解释Ni、Co和Mn的生物浸出效率的提高。与传统的湿法冶金工艺相比,它的执行条件适宜,能源需求少,温室气体排放少,操作成本低,污染和加工危害也小,生物浸出具有更大的环保优势。



5 联合浸出


5.1 火法—湿法联合浸出

火法—湿法联合浸出工艺通过对正极材料添加还原剂或其他化学试剂先进行火法处理,改变SLIBs中有价金属的化学状态,利于有价金属后续在湿法浸出阶段中被选择性溶解,高效的回收其中有价金属,实现资源的最大化利用与回收。

5.1.1 氢还原(HR)和碳热还原(CR)法

VELPOOR等在500~900 ℃进行碳热还原(CR)和氢还原(HR),然后进行水浸回收锂。两种还原处理均产生了金属Co,但CR产物中也发现了CoO。HR法优于CR法,该法对Li和Co的回收效果更好。900°C CR工艺的Li溶出率为61%,Co回收率为76.5%,500 °C HR工艺的Li溶出率为93%,Co回收率为86.5%。

LI等以石墨作为还原剂,将其与LiCoO2混合,并在1000 ℃的高温下焙烧30 min。通过磁化搅拌实现Li2CO3、钴(Co)和石墨的分离。Li2CO3溶解于水中,而Co因磁化作用被富集在搅拌器中,至于石墨,则因其不具备磁性且不溶于水,可以直接过滤回收,操作简便且对环境友好,实现了Li、Co及碳(C)的高回收率,其中Li的回收率更是高达98%以上,Co和C的回收率均超过90%。

5.1.2 硝化焙烧

PENG等首先利用45%的硝酸(HNO3)对LIBs的正极碎片进行硝化处理,在温度100~250 ℃对正极材料焙烧处理,除Li以外的Co、Ni等其他金属元素分解为不溶于水的金属氧化物,通过后续的水浸工艺,实现了对锂的选择性浸出,有效分离了锂与其他有价值的金属元素。此外,采用四级逆流水浸技术,提高浸出效率,最终通过碳热还原法制备纯度99.93%的电池级碳酸锂产品。此方法实现了对锂的富集并简化了湿法的浸出的复杂度。

5.1.3 硫化焙烧

GUO等利用氢还原硫酸化焙烧—水浸出工艺能够有效地从废旧锂三元电池氢还原中获得的优先锂残留物中提取Ni、Co和Mn。在180 °C和120 min下,用1.4倍理论用量的硫酸提取了87%的Ni、99%的Co和96%的Mn。Al和Mn的脱除方面,在pH=2.0、温度25°C、KMnO4的实际使用量与理论使用量之比为1.0的条件下,Mn2+优先以KMnO4氧化沉淀形式分离,30 min内脱除率>98%。除去Mn后,采用溶剂萃取法,以P204为萃取剂分离Al。在30 °C下,用20%(体积浓度)P204+10%(体积浓度)TBP在30 min内提取了98%以上的Al,相比A/O为1﹕1,此方法高效去除了溶液中Mn和Al,避免Mn和Al对Ni和Co浸出的不利影响。


5.2 生物联合浸出

生物—化学联合浸出工艺通过在生物浸出体系中加入化学试剂,改变SLIBs的化学状态,提高对SLIBs的选择性浸出。另外化学物质的加入能够促进微生物的代谢作用,并且在化学—生物联合浸出中产生协同作用,提高浸出效率。

LIU等研究了元素硫(S)、FeS对生物浸出体系的影响,当FeS、S和SLIBs的矿浆浓度分别为10、5和10 g/L时,Li、Co、Ni等金属元素的浸出效率均达到100%。在FeS/S复合基质构建的界面微环境中,嗜酸氧化亚铁硫杆菌通过胞外聚合物(EPS)介导的电子穿梭机制,驱动FeS氧化与元素硫歧化的耦合进程,生物腐蚀微环境通过界面腐蚀和电化学还原提升金属浸出效率,此方法使用提高了生物浸出的效率,降低废锂电池毒性,更有效地回收提取其重金属。KIRK等在21 d的浸出过程中,氧化亚铁使含锂硼硅酸盐中的锂浸出速度加快了50%以上,生物膜的形成和沉积物的絮凝增强了锂的浸出。

LIAO等将没食子酸(GA)与混合培养生物浸出(MCB)相结合,以提高SLIBs中金属的去除率。GA+MCB工艺在矿浆浓度为20 g/L、GA用量为0.0075 mol/L、初始细菌浓度为2×10cells/mL的条件下,SLIBs中Co和Li的提取率分别为98.03%和98.02%。该方法克服了传统生物浸出工艺浸出效率低的局限性,同时降低了SLIBs的生物毒性、植物毒性和浸出毒性。尽管与火法和湿法浸出相比,生物浸出在锂电池回收方面具有更广阔的应用前景,但在浸出时间方面显著延长,大多数生物浸出过程会持续10 d甚至数月,这极大地阻碍了该技术的大规模应用。

6 结论

传统的火法冶金技术具有操作简单、兼容性高的特点,适宜在工业中应用,但高温焙烧的能源消耗大,渣相生成会导致有价金属损失,二次提取困难。高温烧结直接再生技术降低处理成本,具有较好的发展前景,如何实现物料均匀混合,构建理想的层状结构和形貌是其发展方向。

传统的湿法冶金技术通过选择性浸出将目标金属回收,能源消耗低,但其产生的酸性气体及废水的二次处理成本高,生物浸出的反应环境为温和的酸性,环境污染少,将传统的火法、湿法冶金技术与生物浸出相结合,构建新的浸出体系,提高浸出的选择性,降低成本和污染,是重要的研究方向。

在浸出回收SLIBs的过程中,应该不断地建立并完善对不同SLIBs的价值回收评价标准,细化回收目标,再生与处理技术相结合,实现经济最大化。


  • 行业动态

  • 成果展示