金、银价格再创历史新高!
来源:中国有色金属报 时间:2025/12/29 15:23:03

12月26日,国际现货金、银价格再创历史新高。

自12月25日夜盘时段起,贵金属价格再度强势走高,并一直延续到12月26日亚洲时段开盘。现货黄金(伦敦金现)一度触及每盎司4531.284美元的创纪录高位。现货白银(伦敦银现)连续突破每盎司73美元、74美元和75美元关口,最高触及75.142美元/盎司。

从机构目前对金银市场的观点来看,多头逻辑的主要支撑因素并没有发生明显改变。

640.jpg

(图源:视觉中国

中金公司最新研报指出,近期黄金价格一度冲破4500美元/盎司,再创历史新高,背后是三重因素支撑:首先是美联储重启宽松周期;其次是美元信誉下降;最后是全球地缘风险升级。“目前黄金上涨至4500美元/盎司附近,已经提前达到我们的长期价格预测。基于当前基本面指标数值,其实黄金价格已经明显高于模型计算的短期估值中枢,可能存在一定泡沫。

往后看,中金公司认为,由于美联储政策与美国经济尚未出现拐点,因此黄金牛市可能并未结束。但在黄金价格已经脱离基本面指标与模型拟合后,市场波动或明显增大,具体点位预测难度较高,建议淡化黄金价格点位预测,更关注资产趋势改变时点。

白银的逻辑又略有不同,南华期货认为,因市场规模更小,且工业需求刚性以及现货市场偏紧,价格对投资需求与投机需求增加极其敏感。接下来,继续关注新一任美联储主席的任命与经济数据对美联储货币政策预期的影响。短期看黄金突破前高后仍处于偏强状态;但白银高波动下价格风险仍大。

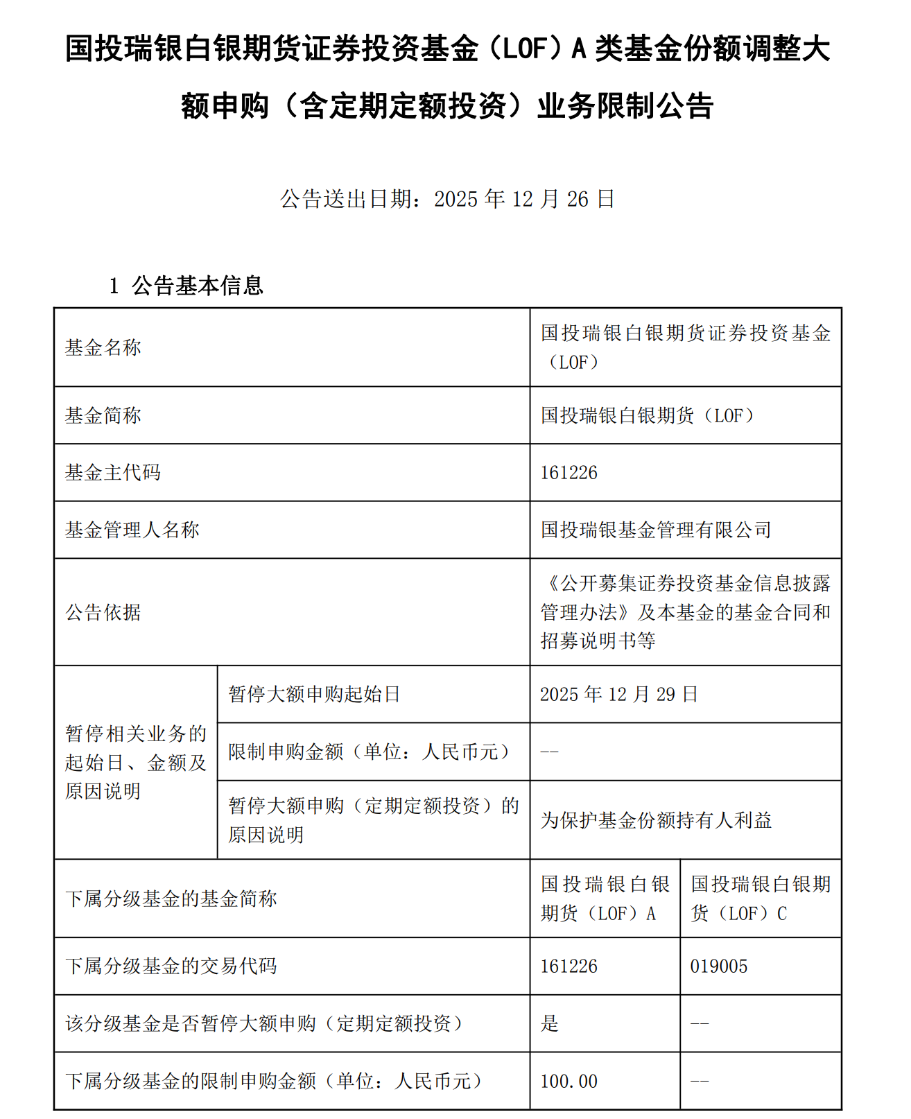
与此同时,已有白银基金限购

12月25日,国投瑞银白银期货证券投资基金(LOF)公告称,限制本基金A类基金份额定期定额投资金额为100.00元,调整本基金A类基金份额大额定期定额投资业务的起始日为2025年12月29日。

2.png

国投白银LOF还公告指出,截至2025年12月25日,本基金二级市场的收盘价为2.804元,明显高于基金份额净值,投资者如果盲目投资于高溢价率的基金份额,可能面临较大损失

华西证券此前研报指出,尽管需求有所回落,但供应端缺口依然突出,基本面支撑银价,预计未来几年,供需缺口将持续扩大。宽松周期下工业复苏需求使得白银弹性高于黄金,当前“金银比”处于高位,有望在宽松环境及工业需求提振背景下实现修复,白银价格弹性更大,看好未来白银价格

来源/澎湃新闻、中新经纬、经济日报


  • 行业动态

  • 成果展示