中南大学姜涛院士团队:难处理金矿预处理技术研究进展及工业研究现状
来源:矿冶期刊群 时间:2026/1/12 15:08:39

随着易处理金矿资源的日益枯竭,难处理金矿已成为全球黄金生产的重要来源,开发高效、环保的预处理技术具有重要战略意义。本文系统综述了焙烧氧化法、加压氧化法、生物氧化法和超细磨矿法四种主流预处理技术的研究进展与工业应用现状,揭示了各类技术在适用矿物、回收效率、环保性与经济成本等方面的优劣。文章指出:焙烧法成熟但污染严重,加压法高效但成本高昂,生物法绿色但周期长,超细磨物理环保但能耗大。在此基础上,本文前瞻性地提出多技术协同工艺(如生物氧化+超细磨)、微生物菌种改良、智能化设备优化等未来发展方向,为推动难处理金矿的清洁、高效、可持续发展提供了系统的理论依据与技术路径参考。相关成果发表于矿冶期刊群《有色金属(冶炼部分)》2025年第12期。题目:难处理金矿预处理技术研究进展及工业应用现状。作者:朱幸福,钟寿国,徐超,董中林,李光胜,吴金甜,杨新华,姜涛,徐斌。


引文格式:朱幸福,钟寿国,徐超,董中林,李光胜,吴金甜,杨新华,姜涛,徐斌. 难处理金矿预处理技术研究进展及工业应用现状[J]. 有色金属(冶炼部分),2025(12):123-136.

1.png

扫码下载文章


研究背景

金具有优良的物理化学性质,在地壳中含量极低,广泛用于货币储备、首饰材料、电子器件等,在国家发展进步中扮演重要角色。据统计,近十年来,全球黄金产量呈现波动上升态势,2018年达到历史峰值3656t,随后因矿山老化、环境政策收紧等因素略有下降。中国自2007年起连续17年蝉联全球最大黄金生产国,2024年,中国黄金产量534.11t(同比增长2.85%),其中国内矿产量377.24t,进口原料加工量156.86t。中国2013—2022年消费量年均超1000t,长期为全球最大黄金消费国。2023年因经济放缓及金价上涨,消费量首次显著下滑。2024年总消费量为985.31t(同比下降9.58%)。根据美国地质调查局(USGS)2025年数据,全球已探明黄金储量约为64000t,储量前十的国家及占比如图1所示,其中中国黄金储量为3100t,占全球总储量的4.84%,排名全球第六。在全球金矿储量中,难处理金矿约占黄金总储量的30%,约19200t,而在中国,难处理金矿约占黄金总储量的60%以上。当前,随着金矿床开采规模的扩大,易选冶型金矿逐渐枯竭,难处理金矿成为黄金生产的主要来源。

2.png

图1 全球金矿资源储量分布

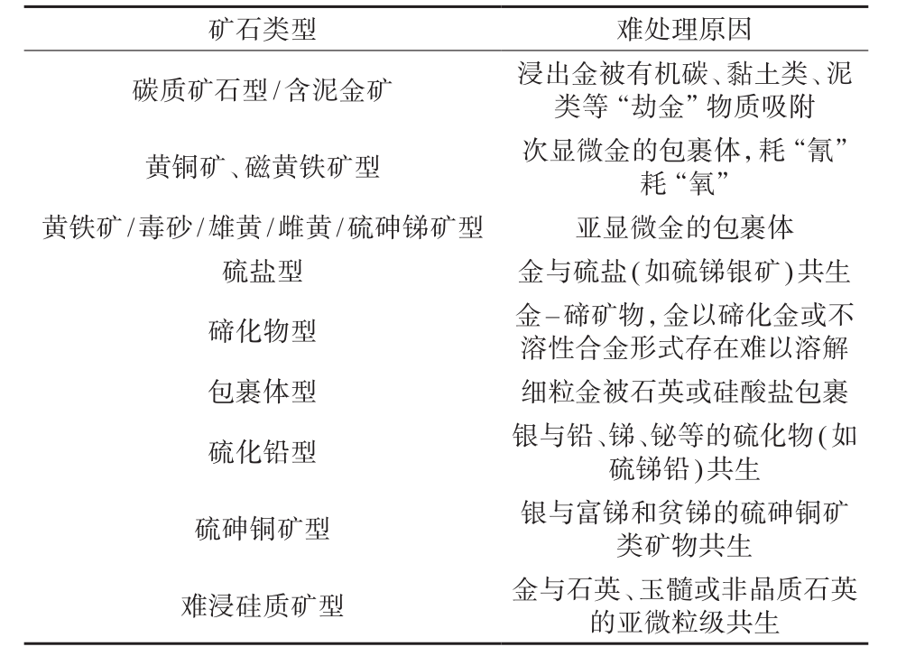
采用氰化物浸出金矿石,根据金回收率的高低,可将金矿石细分为高度难处理型金矿、中度难处理型金矿、轻度难处理型金矿、易选冶型金矿四个等级,对应的金回收率分别为50%以下、50%~80%、80%~90%、90%以上。一般中度难处理型金矿和高度难处理型金矿统称为难处理金矿,即难处理金矿是指采用常规氰化浸出,金回收率低于80%的金矿。难处理金矿难浸原因主要有三个方面:一是难处理金矿中的金嵌布粒度极细,主要以显微金或次显微金形成存在,且常与黄铁矿、毒砂等硫化矿伴生并被包裹,金难与浸出剂接触;二是金矿石中存在许多易耗氰或易耗氧的硫化矿(如磁黄铁矿、黄铜矿等);三是金浸出后被金矿中的“劫金”矿物(如有机碳、黏土类矿物等)再次吸附。难处理金矿大多属于“双重”或“多重”难处理金矿,表1对常见难处理金矿类型进行了总结。

表1 常见难处理金矿石类型及难处理原因

3.png

根据难处理金矿的矿石特性,在使用提金剂浸金之前,首先需要对其预处理,目的包括:使矿物结构破坏,充分暴露金颗粒,除去易“劫金”的有机碳、黏土等矿物以及改变金矿(如碲化金矿)的矿石特性等,进而提高金回收率。根据Global Milling Reserch公司2018年黄金产量的一项调查,全球31%的黄金产量来自于难处理金矿,主要采用加压氧化法、焙烧氧化法、生物氧化法、超细磨矿法这4种预处理方法。预处理工序是难处理金矿提取金至关重要的一步,本文主要对上述4种预处理方法的原理、工艺发展和生产应用情况进行介绍,然后对4种技术进行了对比和展望,以期望为预处理技术的选用及优化提供理论依据与参考。



1 焙烧氧化法

焙烧氧化法是指通过焙烧将包裹金的硫化矿、硅酸盐、碳酸盐等矿物分解,使其中的微细粒金最大限度地暴露,提高后续氰化浸金率。焙烧氧化处理后金矿表面会变得疏松多孔,裂纹变多和变深,有利于增大浸出剂与金的接触面积,提高浸金率。焙烧氧化法是第一个用于难处理金矿的预处理技术,也是目前技术最成熟、应用最广泛的技术,其具有技术可靠,操作简单,对原料适应性强等特点。但是焙烧过程中产生大量SO₂、As₂O₃等气体,对废气处理系统要求高,对工厂周边环境影响大,此外,焙烧过程中若温度控制不恰当,容易出现“欠烧”或“过烧”现象。多年来,随着环境政策的严格和替代工艺的相继出现,焙烧氧化法的应用大大减少。对于碳质类金矿,通过焙烧不仅可以将硫化物充分氧化使金暴露,而且可使影响后续氰化浸出的碳质物(有机碳、石墨等)氧化或者失活,显著提高金的回收率,优于加压氧化法。

随着科技的快速发展和国家环保政策的严格,促进了焙烧氧化法在技术和设备上的快速发展。技术方面,由传统的单段氧化焙烧发展出两段氧化焙烧、富氧焙烧、固硫(砷)焙烧、循环沸腾焙烧、闪速焙烧、球团包衣焙烧法、微波焙烧法等新技术。历史上各种焙烧技术的首次工业应用整理如表2所示,近些年出现的球团包衣焙烧法、微波焙烧法这些技术还停留在实验室阶段,没有工业应用实例。焙烧设备方面,在20世纪40年代之前,主要是回转窑和多膛式焙烧炉。1940年以后,随着工业的发展,相继又出现了流化床焙烧炉和循环流化床焙烧炉(CFB)。1980年后,出现了富氧流化床焙烧炉。国内主要采用焙烧氧化法处理金精矿的提金工厂如表3所示。

表2 历史上各种焙烧技术的首次工业应用

4.png

表3 国内主要采用焙烧氧化法处理金精矿的提金工厂

5.png

难处理金矿中包裹金的主要是黄铁矿和毒砂,两种矿物的焙烧氧化机理分别如式(1)~(3)和(4)~(7)所示。

黄铁矿:

6.png

毒砂:

7.png

QIN等针对某难处理金矿(直接氰化浸出金浸出率低于50%),采用“两段焙烧—硫脲浸出—增强氯化焙烧”的流程进行研究。两段焙烧时,一段焙烧温度500℃,以10mL/min的空气流速焙烧45min,然后在650℃以100mL/min的空气流速焙烧60min,焙砂使用硫脲浸出,之后将浸出残渣与黄铁矿、氯化钙混合后焙烧,进一步回收残留金。结果表明,采用两段焙烧能成功去除砷(96.98%)和硫(97.19%),金暴露率可提升至84.11%,同时硫脲浸出与氯化焙烧的结合,金的总回收率可达98.06%。

LI等针对陕西省某碳质金矿,总碳为6.39%(其中有机碳1.33%,石墨碳1.50%,碳酸盐矿物碳3.56%),使用HB–J–30旋转电阻加热炉在650℃下焙烧2h,通风量0.6m³/h,焙砂采用0.3%NaCN溶液浸出,金浸出率可达92.55%。HAAPID等针对印度尼西亚西爪哇省Garut地区的难处理金矿,首先向金矿中添加水合NaClO₃(氧化剂)进行微波辅助焙烧,微波功率400W,温度470℃,时间30min,氧化硫化物打开金的包裹。之后在温度50℃下水浸60min,提取可溶金属Cu、Zn、Pb、Fe,溶解率分别为84.3%、97.6%、22.8%、8.4%。最后对水浸渣采用3mol/LHCl+5%NaClO₃浸出,在温度40℃,液固比10∶1的条件下,金的浸出率为92.5%,相较于未经过微波预处理的金矿(仅47.5%),浸出率提高了45个百分点。



2 加压氧化法

加压氧化法(POX)是一种湿法处理技术,是指在高温、高压、有氧的环境下,在酸性或碱性浸出体系中氧化分解包裹金的硫化物,促进后续氰化法提金的进行。具体采用酸性还是碱性加压浸出,需根据金矿脉石矿物的酸浸特性及含量决定。当金矿的脉石矿物主要为易耗碱的酸性物质(如石英及硅酸盐等)时,采用酸法加压氧化法。反之,采用碱法加压氧化法。酸性加压氧化法常用浸出介质为H₂SO₄,反应条件为:温度180~225℃,总压2.0~3.5MPa,氧分压0.35~0.7MPa,反应时间0.5~2.0h。难处理金矿中包裹金的主要成分黄铁矿和砷黄铁矿化学反应分别如反应式(8)~(10)和(11)~(14)所示。黄铁矿中的铁经过氧化最终生成稳定的氧化铁,砷黄铁矿经过一些列氧化反应,砷会以环境友好的砷酸铁形式被固定在渣中。黄铁矿和砷黄铁矿中的铁在氧化过程中也会伴随一些副反应的发生(式(15)~(16)),产生的碱式硫酸铁(温度160~200℃,H₂SO₄浓度>20g/L)和黄钾铁矾(温度140~200℃,H₂SO₄浓度>20g/L)会对解离释放的金形成二次包裹,故酸性加压氧化法还涉及碱式硫酸铁的转型和黄钾铁矾的分解步骤。

黄铁矿:

8.png

砷黄铁矿:

9.png

碱性加压氧化法适合处理脉石矿物呈碱性或弱酸性的难处理金矿,此时黄铁矿、毒砂等矿物中的硫和铁会被氧化分解为氧化铁和硫酸盐,砷转化为砷酸盐(式(17)~(18))。碱性加压氧化法最早应用于从铝土矿中提取氧化铝。1988年,BarrickGold公司建成了世界上第一家碱性加压氧化工厂。

10.png

国内外生产实践证明,加压氧化法是一种稳定有效的工艺,金回收率高,无有害气体的产生,砷以稳定的砷酸盐存在,对环境友好,既可以处理原矿也可以处理金精矿。然而,加压氧化法需要在高温高压设备里进行,设备还需要耐酸/碱,对设备材质要求高,设备投资大,工艺控制精度高,设备维护成本大,碱性介质氢氧化钠价格昂贵。此外,对于碳含量高的金矿,加压氧化法不如焙烧氧化法。

LEE等针对美国Goldstrike矿的双难处理金矿(既含碳又含硫)进行了预处理+硫代硫酸盐浸出研究。首先采用碱性加压氧化预处理,由于该过程生成的赤铁矿对金形成了二次包裹,金浸出率仅有59.5%。随后采用机械活化预处理,其条件为:球料比5∶1、矿浆质量浓度50%、研磨时间60min,使颗粒P₈₀从56.5μm降至8.54μm(P₈₀指“80%的颗粒通过的粒径”),之后使用0.2mol/L Na₂S₂O₃和50mg/L Cu²⁺浸出24h,金浸出率提高至72.1%。浸出渣中的残留金由于嵌布粒度过细(<2μm)且仍被硫化物包裹,难以进一步浸出。

BODUEN等针对哈萨克斯坦Bestobe矿床的高硫难处理金精矿进行了搅拌槽生物氧化(STRB)+POX+氰化浸出研究。主要硫化矿物黄铁矿(FeS₂)、毒砂(FeAsS)的含量分别为24.1%和32.8%,硫、砷含量分别为24.4%和21.3%。金矿未经过预处理而直接氰化浸出,金浸出率为58%。采用单独STRB预处理6d后,硫氧化率仅为78.7%,金回收率提高至87%。采用单独POX预处理,硫接近完全氧化(99%),金回收率达到98%。而采用STRB+POX组合预处理,硫氧化率为98%左右,金回收率提高至97%左右,与单独POX预处理相当。采用组合预处理的优势在于可以提高POX的效率,使用STRB可以降低原矿硫含量,在POX时可以提高POX矿浆浓度,同时可以减少氰化物消耗和降低综合成本。

LEMOS等针对巴西米纳斯吉拉斯州Faina Project的硫化物包裹型难处理金矿采用POX+氰化浸出研究。硫化物矿物为毒砂(13.9%)、磁黄铁矿(10.2%)、黄铁矿(1.3%)。采用酸性POX+氰化浸出,金回收率为98.40%(220℃)。而作为对比,采用碱性POX+氰化浸出,金回收率为仅为79.21%,效果显著低于酸性条件,高温高压酸性环境可以极大地促进硫元素的氧化,使金充分暴露。

SURIMBAYEV等针对一种硫化物型难处理金矿采用加压氧化预处理与浸出同步进行的研究。主要矿物为黄铁矿(64.2%)和石英(11.6%)。在氧分压0.5MPa、温度75℃、氰化钠浓度6g/L的条件下,加压氧化预处理与浸出同步进行,浸出90min后,金浸出率达到95%,显著高于传统氰化法(46%)。

国内外加压氧化法工业应用实例总结如表4所示。1985年,世界上第一家难处理金矿酸性加压氧化厂由美国Homestake公司在内华达州McLaughlin金矿建立。随后该工艺的应用获得了快速发展,在世界范围内获得了广泛应用。2016年,紫金矿业在贵州建立了水银洞金矿酸性加压氧化工厂,日处理量450t,这是中国首个自主设计建造的加压氧化工厂,技术达国际领先水平。

表4 国内外采用加压氧化法的部分提金工厂

11.png

3 生物氧化法

生物氧化法是指利用微生物将包裹金的黄铁矿、毒砂等硫化物氧化而暴露金颗粒,方便后续采用氰化法或其他方法高效回收金。生物氧化法氧化硫化物的同时不破坏载金矿物的骨架,更有利于下一步的固液分离和氰化作业。此法具有操作简单、绿色环保、经济有效的特点,与传统焙烧氧化法和加压氧化法相比,生物氧化法能实现粉尘的零排放,已获得了大规模的工业化应用。然而,生物氧化法对原料的矿物组成要求高,生物氧化过程中,毒砂易氧化,而黄铁矿难氧化。同时,生物氧化预处理需要1~4周,生产周期长,效率低,预处理完成后的酸性废水中和成本高。

生物氧化法从出现以来,其浸矿反应机理一直存在争议。先后提出了直接/间接作用生物浸出机制。LARSSON等认为“直接作用”促进了矿物的溶解,其它一些观点认为“间接作用”机理是生物氧化的原则机理。随着对细菌作用机理研究的发展和深入,人们认为“直接作用”机理不存在。20世纪末,有学者又提出了“接触/非接触氧化”机理,按照该机理,金属硫化物通过Fe³⁺氧化溶解,同时Fe³⁺变为Fe²⁺,而Fe³⁺则通过附着于矿物表面的或浮游的微生物氧化Fe²⁺得以再生。金属硫化物黄铁矿、毒砂的氧化按反应式(19)~(22)进行。

12.png

SASAKI等针对Syama双难处理金精矿(含碳/硫,简称SYM矿)和一种碳质金矿(简称PFC矿)开展了生物氧化预处理(BIOX®)+草酸洗涤+硫脲浸出研究。Syama双难处理金精矿主要矿物黄铁矿和总碳含量分别为26.40%和4.16%,碳质金矿总碳含量为2.15%。使用铁氧化菌(Acidimicrobium ferrooxidans ICP)、硫氧化菌(Acidithiobacillus caldus KU)的混合菌种,在45℃,pH2.0条件下预氧化2~3周,随后使用草酸洗涤去除次生矿物黄钾铁矾。SYM矿和PFC矿经预处理后采用硫脲浸金,在5mmol/L硫脲,4.7μmol/L Fe³⁺,pH=1(H₂SO₄调节),60℃,125r/min的条件下,分别浸出12h和5h,SYM矿和PFC矿的浸金率均接近100%。作为对比,作者针对SYM矿还开展了BIOX®+氰化浸出和针对PFC矿开展了直接氰化浸出试验,SYM矿和PFC矿的浸金率最高只能分别达到80%和60%,原因是存在碳质物质“劫金”。采用BIOX®+硫脲浸金无碳质物质吸附金的问题,金浸出率接近100%,同时采用阳离子交换树脂(DIAIONPK216LH)可高效回收金-硫脲络合物(>99.9%),无需高温焙烧和避免氰化物使用,减少环境污染,为禁止氰化法地区的双难处理金矿提供了经济可行的解决方案。

MCNEICE等针对3种高硫难处理金精矿(RC1、RC2、RC3),黄铁矿含量分别为20.33%、17.42%和20.02%,分别采用生物氧化和常压氧化+超细磨的预处理,之后对比了氰化浸金效果。生物氧化使用混合培养的嗜酸性铁硫氧化菌Acidithiobacillus ferrooxidans(ATCC19859)、Acidithiobacillus thiooxidans(ATCC19377)和Leptospirillum ferrooxidans(DSMZ1931),试验条件:温度35℃、pH1.7~2.3、周期15~26d。常压氧化+超细磨预处理条件为:在95℃、pH5.5条件下进行中性常压氧化后,再超细磨至粒度小于12μm。未经预处理的金矿氰化浸金率低于50%,而生物氧化预处理后金的浸金率最高可达87%,常压氧化+超细磨预处理后浸金率最高可达85%。两种预处理方式均显著提高了金浸出率,但中性常压氧化预处理经济效益更高。

应用于生物氧化技术的微生物主要包括铁氧化菌和硫氧化菌,一般属于化能自养型,嗜酸、好氧,以空气中的CO₂为碳源。当前可用于生物氧化难处理金矿的微生物有20余种,如表5所示,而在工业上常用的微生物主要有4种,包括:氧化硫硫杆菌(Acidithiobacillus thiooxidans,简称A.t菌)、氧化亚铁硫杆菌(Acidithiobacillus ferrooxidans,简称A.f菌)、氧化亚铁钩端螺旋菌(Leptospirillum ferrooxidans,简称L.f菌)和耐热氧化杆菌(Sulfobacillus thermosulfidooxidans),前3种属于中温菌,适宜生长的pH为1.2~1.5。A.f菌是最常使用的浸矿细菌,其易分离培养,对浸出液中的Cu²⁺、Fe³⁺、Mg²⁺等金属离子具有耐受性,但需要注意使用温度不能超过40℃。根据微生物适宜的生长温度,可分为嗜热微生物(15~30℃)、中度嗜热微生物(30~55℃)和极端嗜热微生物(55~95℃)。

表5 可用于生物氧化难处理金矿的微生物

13.png

目前国内外采用生物氧化预处理技术的主要生产厂家如表6所示。生产上比较成熟且有广泛应用的生物氧化工艺主要有BIOX®、BACOX®、Geobiotics®、CCGRI®等。BIOX®是第一个开发的生物氧化工艺,由南非GENCOR公司开发,1986年首次应用于Fairview工厂。BACOX®于1994年在澳大利亚Youanmi金矿率先获得应用,我国的山东天承金业公司也于2001年引入了该技术。CCGRI®技术由我国长春黄金研究院开发,并于2000年在烟台黄金冶炼厂得到应用,这也是我国首个应用的生物氧化技术。

表6 国内外采用生物氧化预处理技术的主要工厂

14.png



4 超细磨矿法

难处理金矿中的金嵌布粒度极细,大多数以显微或亚显微的形式被包裹于矿物中,将矿石粉碎至10~15μm以下,达到微米级或亚微米级,提高金颗粒的暴露面积,可使氰化浸金率获得显著提升。不同于普通细磨,超细磨需要使用特殊的设备,采用更小尺寸的磨矿介质和更高的转速,达到理想粒度要求。超细磨采用惰性介质(陶瓷球),可避免铁介质进入金矿中,影响矿石的浮选性能,也避免了浮选药剂消耗的增加,同时超细磨粒度分布窄,可以减少过磨和欠磨,且不需要进行筛分而直接进入下一个工序。但是该方法的设备投资成本高,需频繁更换介质,介质磨损成本高。超细磨可作为难处理金矿单一的预处理工艺,也常与其他预处理工艺结合使用。

Abrahan Barriga对西班牙北部Salave项目的难处理金精矿进行了超细磨+常压弱酸性氧化预处理+氰化炭浸(CIL)研究,其中金主要赋存于毒砂(FeAsS)和黄铁矿(FeS₂)中,呈亚显微包裹体(需预氧化释放)。由于Salave项目不同矿化层的金精矿硫/砷含量不相同,作者又将该金精矿分为UpperZone和LowerZone两组,采用不同的条件进行试验。针对UpperZone金精矿,先采用超细磨(30kWh/t)然后再CIL,回收率仅为50%(P₈₀=10.3μm),而通过30kWh/t超细磨+pH4.4常压氧化+30h CIL,硫氧化率84.6%,金回收率可达96%。针对LowerZone金精矿,通过60kWh/t超细磨(因砷含量高需更高能量)+pH4.8常压氧化+CIL,金回收率可达95%。结果表明,超细磨与常压氧化组合可有效释放包裹金,避免高压氧化或生物氧化的高成本问题,且产物对氰化物稳定,无需洗涤流程。

蔡创开针对高硫难处理金精矿(西北某矿山)采用了超细磨—碱预处理—氰化工艺提金的研究。金主要被黄铁矿包裹,含砷(2.21%)、硫(39.82%)、铁(35.77%)等。金精矿先使用Y71M2–4型立式搅拌球磨机超细磨至细度P₈₀=2.21μm,然后在NaOH加入量40kg/t,60℃下搅拌曝气24h,氰化浸金率可达84.5%,相较于直接氰化浸出(47.91%)效果显著提高。杨建伟针对甘肃陇南的某高砷金精矿,首先采用超细磨ALC–1.5L型艾砂磨机(介质为1.8~2.0mm陶瓷球)细磨至P₈₀=10μm,然后使用过氧化氢预氧化1h,再采用绿金浸出,浸金率可以达到78.6%。工业中主流的超细磨设备基本都是采用高速搅拌研磨技术,其功率强度极高,约为300kW/m³,而普通球磨机的功率强度仅有20kW/m³,虽然高速搅拌研磨技术的功率高,但由于达到目标粒度的磨矿时间较短,总能耗较低。根据搅拌方式的不同,超细磨机有Vertimill®立式磨机、IsaMill®水平磨机、Detritor磨机(SMD)、HIGmill®、ALC系列卧式Isa磨机等。其中,垂直定向的低速螺旋式搅拌Vertimill®立式磨机的功率强度为4kW/m³,水平定向的高速圆盘型搅拌IsaMill®磨机的功率强度为400kW/m³,垂直定向的高速针式搅拌Detritor磨机的功率强度为150kW/m³。HIGmill®是2012年由SwissTowerMillsMineralsAG(STM)公司与Metso公司(之前叫MetsoOutotec公司)合作开发,是专为超细磨设计(P₈₀<8μm)的高能搅拌技术。ALC系列卧式Isa磨机在2017年由浙江艾领创矿业科技有限公司研发,这是中国自主研发的超细磨设备,打破了国外技术垄断。表7总结了国内外采用超细磨矿技术的一些工厂及工厂的相关信息,超细磨矿技术在世界范围内得到了广泛应用。

表7 部分国内外采用超细磨矿技术的工厂

15.png

4种难处理金矿预处理技术的优缺点、适用矿物、环保性、综合成本等的综合对比结果如表8所示。4种预处理技术各有特点和工业应用,需结合工艺矿物学特性、金回收率、综合成本等因素进行考量和筛选。

表8 难处理金矿预处理技术对比

16.png

5 结论与展望

本文系统综述了难处理金矿的4种预处理技术(焙烧氧化法、加压氧化法、生物氧化法、超细磨矿法)的研究进展及工业应用现状,得出以下结论。

1)焙烧氧化法适合处理含硫含碳金矿,技术成熟、适用性强,但存在SO₂和As₂O₃等有害气体排放问题,环保压力限制了其大规模应用。通过两段焙烧、微波辅助等技术改进,可显著提升金回收率,但仍需解决污染控制和能耗优化问题。

2)加压氧化法适合处理高硫低碳矿,在高温高压下高效氧化硫化物,金回收率高,且环境友好(砷以稳定形态固定)。但其设备投资高、工艺复杂,适用于处理高硫低碳矿。对硫化物氧化效果酸性条件优于碱性条件。

3)生物氧化法适合处理硫化物型金矿,以微生物氧化硫化物,绿色环保(无废气排放),金回收率可达80%~100%。但预处理周期长(1~4周)、菌种适应性受限,且后续酸性废水处理成本高。硫脲浸出与生物氧化结合可规避碳质“劫金”问题,为无氰工艺提供新思路。

4)超细磨矿法适合处理细粒包裹型金矿,通过物理破碎(粒度P₈₀<10μm)暴露包裹金,结合化学氧化(如常压弱酸)可将金回收率提升至95%以上。设备能耗高、介质磨损快是该方法的主要瓶颈。此外,国产化设备(如ALC磨机)的研发降低了对国外的技术依赖。

未来,随着环保法规趋于严格和低碳经济需求,难处理金矿预处理技术将向高效、清洁、智能化方向发展,为黄金资源可持续开发提供保障。技术方面,多技术协同工艺(如生物氧化+超细磨、微波焙烧+加压氧化)是预处理技术发展的方向,兼顾效率与环保性,降低综合处理成本。环保方面,需要推动研发低毒/无氰浸出剂(如硫脲、硫代硫酸盐)的生产应用落地,改良微生物菌种(耐高温、高砷适应性),减少污染物排放,强化砷、硫等副产物的资源化回收(如制备砷酸铁、硫酸),实现“零废”生产。设备方面,进一步优化超细磨设备能效比,引入人工智能系统,采用机器学习预测工艺参数,优化设备能耗等。


专家简介

17.png

姜涛,中国工程院院士,工学博士,中南大学教授、博士生导师,全国五一劳动奖章获得者,中国金属学会会士。兼任中国有色金属学会副理事长,国家烧结球团装备工程技术研究中心技术委员会副主任,曾任美国矿物、冶金、材料学会(TMS)火法冶金学术委员会主席等。获国家科技奖3项、省部级一等奖9项等。发表论文370篇,出版中、英文著作10部,获授权专利100余项。

18.png

徐斌,中南大学资源加工与生物工程学院教授,博士生导师,湖南省高校青年骨干教师,省科技特派员。兼职黄金行业固废过程减量及绿色资源化利用山东省工程研究中心副主任、中国有色金属产业技术创新战略联盟专家委员会委员等。主持了国家自然科学基金4项(1联合重点+2面上+1青年)、中国博士后科学基金、湖南省自然科学基金2项、青海省重大科技专项子课题及校企合作课题等近30项科研项目。获湖南省自然科学一等奖、湖南省科技进步创新团队奖、绿色矿山突出贡献个人奖等。在国际知名SCI期刊上发表学术论文57篇,获授权发明专利28件。

19.png

朱幸福,理学博士,山东黄金集团选冶实验室副主任,山东省重点实验室、山东省工程研究中心技术骨干。获中国有色金属协会科技进步二等奖1项,获授权发明专利20余项,参编国家、行业标准2项。


  • 行业动态

  • 成果展示