近日,国家发展改革委发布《固定资产投资项目节能审查和碳排放评价办事指南》。
基本信息
版本:V1.0
发布日期:2025年9月1日
实施日期:2025年9月1日
发布机构:国家发展和改革委员会
一、事项名称
固定资产投资项目节能审查和碳排放评价
二、事项类别
行政许可
三、适用范围
本指南适用于由国家发展改革委负责实施节能审查和碳排放评价的重点领域年综合能源消费量50万吨标准煤及以上(或年煤炭消费量50万吨及以上)的固定资产投资项目,包括新建、改建、扩建、技术改造等类型。重点领域范围按照《固定资产投资项目节能审查和碳排放评价办法》(国家发展和改革委员会令2025年第31号,以下简称《办法》)和国家发展改革委有关规定执行。
四、事项审查类型
前审后批
五、设定依据及审批依据
(一)《中华人民共和国节约能源法》第十五条
(二)《中华人民共和国能源法》第五条
(三)《中华人民共和国行政许可法》
(四)中共中央、国务院《关于加快经济社会发展全面绿色转型的意见》
(五)中共中央、国务院《关于完整准确全面贯彻新发展理念做好碳达峰碳中和工作的意见》
(六)《2030年前碳达峰行动方案》(国发〔2021〕23号)
(七)《2024—2025年节能降碳行动方案》(国发〔2024〕12号)
(八)《加快构建碳排放双控制度体系工作方案》(国办发〔2024〕39号)
(九)《固定资产投资项目节能审查和碳排放评价办法》(国家发展改革委令2025年第31号)
(十)《产业结构调整指导目录(2024年本)》(国家发展改革委令2023年第7号)
(十一)《不单独进行节能审查的行业目录》(发改环资规〔2017〕1975号)
(十二)现行节能降碳国家标准
六、受理机构
国家发展和改革委员会
七、实施主体
国家发展和改革委员会
八、决定机构
国家发展和改革委员会
九、数量限制
无数量限制
十、申请条件
按照申请材料目录准备材料,齐全后即可进行申报。
十一、受理条件
申请材料要素齐全、节能报告内容深度达到审查要求、符合法定形式。
十二、禁止性要求
无
十三、申请材料目录
(一)省级节能审查机关申请对项目开展节能审查和碳排放评价的请示文件(纸质版,原件一式1份,复印件一式1份)
(二)项目节能报告,内容应符合《办法》第十二条有关要求(纸质版,原件一式2份,附光盘)
(三)企业投资项目需提交备案(核准)文件(纸质版,复印件一式2份)
(四)省级节能审查机关出具的项目情况说明,内容应符合《办法》第十三条有关要求(纸质版,原件一式1份,复印件一式1份)
(五)项目建设单位出具的关于相关报送材料真实性、合法性和完整性的书面承诺(纸质版,原件一式1份,复印件一式1份)
(六)省级节能审查机关、项目建设单位等认为需要补充说明情况的其他材料(纸质版,原件一式1份,复印件一式1份)
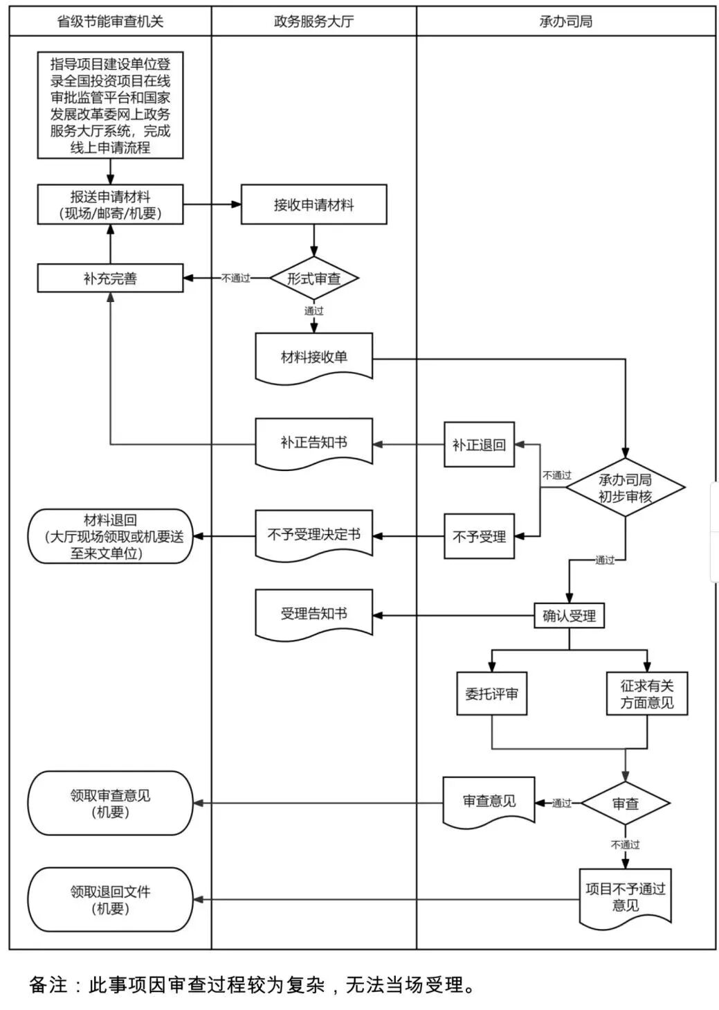
十四、办理基本流程
(一)省级节能审查机关指导项目建设单位登录全国投资项目在线审批监管平台和国家发展改革委网上政务服务大厅系统,选择相应事项,完成线上申请流程。
(二)省级节能审查机关可选择将申请材料通过机要渠道、邮寄或现场报送至政务服务大厅。
(三)政务服务大厅收到项目节能审查和碳排放评价纸质申请材料和网上申请信息后,窗口工作人员对申请材料进行形式审查,审查合格的予以接收。
(四)承办司局收到申请材料后,对申请材料进行初步审核,审核通过的予以受理。
(五)受理后,承办司局委托具备技术能力的机构进行节能评审。节能评审机构形成评审意见后,报承办司局。如有需要,承办司局可征求相关部门和司局意见。
(六)承办司局办理并出具项目审查意见或明确项目不予通过。
(七)审查结果文件通过机要渠道送至来文单位,政务服务大厅将事项办理结果信息通过短信形式告知申请人。
十五、办理方式
全年办理
十六、法定办结时限
20个工作日
十七、承诺办结时限
20个工作日。项目情况复杂或者需要征求有关方面意见的,可以延长10个工作日。(委托评审时间不计算在规定时限内)
十八、到现场办理次数
0次
十九、办理进程查询
事项办理进展信息及结果信息将以短信形式告知申请人。申请人也可以登录国家发展改革委门户网站“政务服务”频道查询,向政务服务大厅电话咨询或到政务服务大厅现场咨询。
二十、结果送达
事项办理结果信息通过短信形式告知,审查结果文件通过机要渠道送至来文单位。
二十一、结果公开
事项办理结果信息在国家发展改革委门户网站政务服务大厅公开(涉密除外)。
二十二、收费依据及标准
无需收费
二十三、监督投诉渠道
政务服务大厅举报电话:010-68504515
二十四、咨询方式
(一)现场咨询:政务服务大厅3号窗口
(二)电话咨询:010-68505043、010-68505050
(三)网上咨询:
https://services.ndrc.gov.cn/ecdomain/portal/portlets/bjweb/newpage/firstpage/firstpage.jsp
(四)移动端咨询:
https://services.ndrc.gov.cn/ecdomain/portal/portlets/bjweb/newpage/firstpage/firstpage.jsp
二十五、办公地址和时间
地址:北京市西城区三里河南五巷
对外工作时间:法定工作日
上午8:30-11:30
下午13:30-16:30
办理流程图

申请材料示范文本
(一)固定资产投资项目节能报告通用文本
1.项目概况;
2.分析评价依据;
3.项目建设及运营方案节能降碳分析和比选,包括总平面布置、生产工艺、用能工艺、用能设备和能源计量器具等方面;
4.项目能源消费情况,包括年综合能源消费量、化石能源消费量、煤炭消费量、可再生能源消费量和供给保障情况、原料用能消费量、能源消费结构;单位产品综合能耗、单位产品化石能源消耗、单位增加值(产值)能耗、单位增加值(产值)化石能源消耗,以及有关数据与国家、行业、地方标准及国际、国内行业先进水平的全面比较;
5.项目碳排放情况,包括单位产品碳排放、单位增加值(产值)碳排放、碳排放总量、碳排放结构(能源活动、工业生产过程排放等);单位产品碳排放、单位增加值(产值)碳排放等数据与国家、行业和地方标准及国际、国内行业先进水平的全面比较;
6.项目拟采取的节能降碳措施,包括可再生能源替代、煤炭消费控制和压减、节能低碳技术装备应用等措施及其技术、经济论证;
7.项目实施对所在地完成节能降碳目标任务的影响分析。
(二)项目情况说明通用文本
1.省级有关部门对项目的联合评估论证情况,包括产业管理、节能降碳、生态环保、资源利用等政策符合性,能效、碳排放、污染物排放、工艺设备等技术水平先进性,以及评估论证结果等;
2.项目实施能源消费替代、煤炭消费控制和压减等情况及产能置换情况(如需),以及有权限的部门出具的核实意见;
3.本省(区、市)项目所属细分产业发展总体情况、既有产能规模和市场需求情况、同类存量企业生产经营情况;
4.项目建成后对本省(区、市)节能降碳工作特别是相关指标的影响分析;如有不利影响,应提出拟采取的有效措施;
5.是否支持项目建设的明确意见;
6.其他需要说明的情况。
常见错误示例
(一)节能审查和碳排放评价请示文件、项目情况说明等未加盖来文单位公章。
(二)节能报告未加盖项目建设单位、编制单位公章。
(三)申请材料要素、数量等不符合申请材料目录要求。
(四)申请材料中需提供的批文已过期或有效期已经不足30个工作日。
(五)申请材料中的项目名称与审批(核准、备案)文件中的名称不一致,或项目建设单位名称与审批(核准、备案)文件中的名称不一致等。